特征
3.3V输出时的500mA输出电流
高达92%的峰值效率
内部参考调整至1%
输出可产生或吸收电流
只需四个外部组件
输入电压范围:4V至10V
可调电流限制
小型SO-8包装
200kHz开关频率可同步至500kHz
小型便携式数字系统
有源终端
辅助输出电压电源
最小零件数量/尺寸转换开关
描述
LTC®1504是一种独立、高效的同步降压开关调节器。它包括一对片上1.5Ω电源开关,使其能够提供多达500毫安负载电流。效率最高为92%,最大限度地减少热量和浪费的电力。同步降压结构允许输出到源或汇电流需要保持输出电压的调节。LTC1504有可调和固定3.3V输出版本。可调限流电路提供过载保护。内部1%参考电压与复杂的电压反馈回路相结合提供最佳输出电压精度和快速负载瞬态响应。LTC1504被指定运行输入电压在4V和10V之间。联系LTC工厂提供2.7V电源的保证规格。LTC1504采用塑料SO-8包装

绝对最大额定值
(注1)
电源电压(VCC至GND)10伏
峰值输出电流(SW)±1安
输入电压(所有其他引脚)–0.3V至VCC+0.3V
工作温度范围0°C至70°C
储存温度范围–65°C至150°C
铅温度(焊接,10秒)300摄氏度
电气特性VCC=5V,TA=25°C,除非另有规定。(注2)

电气特性
表示适用于整个操作的规范
温度范围。
注1:绝对最大额定值是指超过寿命的值可能会损坏设备。
注2:所有进入器件引脚的电流都是正的;所有从器件输出的电流都是正的引脚为负。除非另有规定,否则所有电压均参考接地明确规定。
注3:此参数由相关性保证,不进行测试直接。
注4:LTC1504静态电流主要由栅极驱动电流决定由车载电源开关牵引。将FB或SENSE拉到VCC输出级将停止开关,静态静态电流可以观察。当FB或SENSE正常连接时,输出级将开关和总动态电源电流可以测量。
注5:固定输出部件的gmV和AV值为2.6倍由于内部分压器电阻,低于规定值。
注6:ILIM放大器可以吸收电流,但不能接收源电流。正常情况下(不限电流)操作时,ILIM输出电流将为零。
注7:有关2.7V电源的保证规格,
典型性能特征


引脚功能
IMAX(引脚1):电流限制设置。连接电阻器VCC到IMAX设置电流限制阈值。内线从IMAX到GND的12μA电流源设置电压穿过这个电阻。此电压与通过内部高压侧开关的电压降(Q1)当它打开时。查看应用程序信息部分了解更多信息。要禁用电流限制,保持IMAX浮动。
VCC(引脚2):电源输入。接通电源电源电压在4V和10V之间。VCC要求低阻抗旁路电容器对地,靠近尽可能地连接到LTC1504。有关电容器选择和安置。
SW(引脚3):电源开关输出。这是交换机buck电路的节点。将SW连接到外部感应器。电感器的另一端应该是连接到COUT并成为调节输出电压。避免将SW短接至GND或VCC。
GND(引脚4):接地。接低阻抗接地。输入输出旁路电容器及其反馈电阻分压器(仅限可调部件)应接地尽可能靠近这个插针。针脚4用作散热器在LTC1504 S0-8包中,并应连接到尽可能大的铜面积,以提高热消散。请参见“热注意事项”一节更多信息。
FB(LTC1504CS8)(引脚5):反馈。将FB连接到a从VOUT到GND的电阻分压器,用于设置调节输出电压。LTCS84C反馈回路将FB引脚为1.265V。感应(LTC1504CS8-3.3)(引脚5):输出电压感应。直接连接到输出电压节点。这个LTC1504CS8-3.3反馈回路将伺服感测到3.3V。感应连接到一个内部电阻分压器将加载任何外部分隔器。对于输出电压其他大于3.3V,使用LTC1504CS8。
SHDN(引脚6):关闭,低激活。当SHDN在逻辑高,LTC1504将正常工作。什么时候?SHDN低,LTC1504停止所有内部操作电源电流降到1μA以下。关机时,开关销被拉低。这样可以确保输出是活动的断言SHDN时关闭,但它阻止其他当LTC1504未激活。查看应用程序信息部分了解更多详细信息。
SS(引脚7):软启动。连接外部电容器(通常为0.1μF)从SS到GND,以限制输出上升时间通电期间。CSS还补偿电流限制回路,允许LTC1504进入和退出电流限制干净利落。有关更多信息,请参阅应用程序信息部分细节。
补偿(引脚8):外部补偿。外部RC网络应连接到COMP以补偿反馈回路。COMP连接到内部误差放大器。


应用程序信息
概述
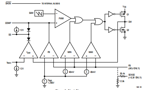
LTC1504是一个完整的同步开关调节器控制器(见方框图)。它包括两个片上1.5Ω功率MOSFET,无需外部电源设备和最小化外部部件数一数。内部交换机设置为同步带P通道器件(Q1)的buck转换器开关节点和N通道的输入电源装置(Q2)作为同步整流装置开关节点接地。外部电感器,输入和输出旁路电容器和补偿网络完成控制回路。可调输出LTC1504零件需要一对额外的电阻器来设置输出电压。LTC1504-3.3部件包括板载电阻分压器预设为3.3V输出电压。功能3.3V输出调节器可由LTC1504-3.3和最少四个外部组件。LTC1504反馈回路包括一个精度基准调整到1%(VREF),一种宽带宽跨导反馈放大器(FB)和车载PWM发生器(声表面波和脉宽调制)。两个附加反馈比较器(最小值和最大值)监控反馈电压和超越调节输出下降时的主反馈放大器在±3%的窗口外,改善瞬态响应。内部锯齿振荡器通常运行在200kHz。Q1和Q2能够承载超过峰值电流500毫安,连续输出功率电平受限主要是通过so8封装的散热。LTC1504具有5V输入和3.3V输出,可以提供500mA连续输出电流布局。片上电流限制电路外部电阻器,可用于帮助限制功率差异。有关更多信息,请参见“热注意事项”部分信息。
操作理论
LTC1504主反馈回路包括误差放大器FB,PWM发生器,输出驱动逻辑和电源开关。循环用外部电感和输出旁路电容。这个反馈放大器直接在用于固定输出版本或通过外部可调输出版本中的电阻分压器。这个将反馈电压与1.265V内部电压进行比较FB提供参考电压,并在补偿销。COMP是一个高阻抗节点带到一个外部引脚来优化回路补偿。COMP与200kHz锯齿波进行比较。这个原始脉冲宽度调制信号是在到达输出级之前,与瞬态组件的输出进行逻辑组合。输出级为板载P通道和N通道功率MOSFET,驱动具有PWM低阻抗图像的SW引脚波形。开关处的典型开环输出阻抗为在1Ω和3Ω之间,取决于电源电压。这个高功率脉冲串由外部电感滤波和电容器,在输出端提供稳定的直流值节点。该节点返回FB或SENSE,关闭循环。反馈回路中的最小和最大比较器在以下情况下提供高速故障纠正FB放大器可能响应不够快。MIN com将反馈信号的电压降低到40毫伏(3%)以下内部参考。此时,MIN覆盖FB放大器并强制环路达到全占空比。同样,MAX监控输出电压高于内部电压的3%当绊倒了。这两个比较器防止极端输出快速输出瞬态的扰动,同时允许最佳补偿的主反馈回路稳定性。
LTC1504还包括另一个反馈回路控制电流限制下的操作。ILIM放大器在Q1开启时监控SW引脚的电压。它将此电压与IMAX引脚上的电压进行比较。作为通过Q1的峰值电流上升,通过Q1的电压下降由于它的罗恩成比例增加。当SW下降时在IMAX以下,表示通过Q1的电流增加超过了期望值,ILIM开始拉a可控电流输出SS,外部软起始引脚。当SS下降时,它会拉低COMP,限制控制占空比和降低输出电压电流。电流限制电路的速度反应由外部软启动电容器的值设定。
外部组件选择
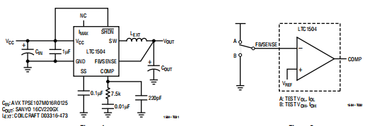
LTC1504所需的外部组件包括三类:输入旁路、输出滤波和补偿。用于设置软启动和电流限制通常也包括在内。最低限度LTC1504电路可由四个电路组成外部元件;利用所有LTC1504s功能通常包括八个或九个外部部件,可调部件需要两个附加反馈电阻器。有关外部组件连接的示例,请参阅典型应用部分。
输入旁路
输入旁路电容器是正确LTC1504的关键操作。LTC1504包括一个精密基准和一对大功率开关供电VCC引脚。如果VCC没有足够的旁路,则开关脉冲会在VCC产生足够的纹波,导致损坏参考电压和LTC1504将无法调节准确地说。旁路不充分的症状包括SW处负载调节不良和/或波形不稳定别针。如果示波器在看的时候不能清晰地触发在SW引脚,没有足够的输入旁路。
理想情况下,LTC1504需要低阻抗旁路就在芯片和一个更大的电容器位于稍远的地方。这个要求通常就在陶瓷电容器旁边LTC1504和一个电解电容器(通常为10μF至100μF,取决于预期负载电流),位于附近某处。在某些情况下,体积电容输入端的输出旁路可以满足要求供应。在非常高负载电流下运行的应用程序或输入电源电压大于6V时,可能需要局部陶瓷电容器为1μF或更高。在某些方面包括低阻抗和体电容单个电容器可满足要求,安装非常接近LTC1504。低ESR有机半导体(OS-CON)电解电容器或经浪涌测试的表面贴装钽电容器可以有足够低的电压使LTC1504在某些电路中保持良好的阻抗。通常输入旁路电容器的均方根电流容量对电容器的选择比数值更重要。像LTC1504这样的降压转换器输入困难电容器,因为电流在在每个时钟周期内满载电流和接近零。在最坏情况(50%占空比或VOUT=0.5VIN)RMS输入电容器中的电流是总负载的一半电流加上电感中一半的纹波电流-在典型的500mA负载电流应用中,可能为300mA。该电流流过输入端的ESR旁路电容器,加热并缩短寿命,有时是戏剧性的。许多普通的电解钙奶嘴,乍一看还行,却没有被评为承受这些电流检查RMS额定电流在指定设备之前!如果RMS额定电流指定,则不应将其用作输入旁路电容器。再次,低ESR电解和浪涌测试钽通常在LTC1504应用和具有高均方根电流额定值。局部陶瓷旁路电容器通常具有可忽略的ESR,允许其承受较大的均方根电流而无故障。表1显示可接受的典型表面安装电容器LTC1504应用中的输入旁路电容器。

注:使用多个并联装置或限制输出电流,以防止电容器过载。
电感器
LTC1504需要一个外部电感器从开关节点SW连接到输出节点负载连接处。电感器要求是相当简单;它的额定值必须能够处理等于最大负载电流加上的连续直流电流
应用程序信息
应选择一半的纹波电流及其值基于期望的纹波电流和/或输出电流瞬态要求。大值电感器降低纹波电流并降低所需的输出电容,但限制LTC1504的速度改变输出电流,限制输出瞬态响应。小值电感器会产生更高的纹波电流和增加对输出电容器的要求,但允许更快的输出电流转换率和对于相同的直流电流额定值,更小更便宜。ALTC1504应用中使用的典型电感器可能最大额定电流在500mA和1A之间以及介于33μH和220μH之间的电感。不同的核心材料和形状会改变尺寸/电感器的电流和价格/电流关系。环面铁氧体或坡莫合金材料中的屏蔽罐芯体积小,不辐射太多能量,但通常成本较高比粉状铁心电感器具有相似的电气性能特点。选择使用哪种类型的电感器价格和需求往往取决于价格辐射场/EMI要求比LTC1504需要操作。表2显示了一些典型的表面安装适用于LTC1504应用的电感器。

输出电容器
输出电容会影响
LTC1504有两种方式:它提供了在一个瞬态负载阶跃中的防御,它有很大的影响关于保持LTC1504反馈回路稳定所需的补偿。LTC1504的瞬态负载响应电路几乎完全由输出电容控制还有电感器。在稳定负载运行时,平均电感器中的电流将与负载电流匹配。负载电流突然变化,电感器严重载错电流,需要有限的至少有几次自我修正的时间开关具有典型LTC1504电感器值的周期。即使LTC1504具有灵媒能力,可以立即假设正确的占空比电感器仍然与其值相关,不会改变瞬间。在电感电流调整到与负载电流相匹配之前,输出电容器必须补偿差异。需要特殊瞬态响应的应用程序(瞬时满负荷阶跃为2%或更高)将需要相对大值、低ESR输出电容器。具有更中等瞬态负载要求的应用通常可以摆脱传统的标准ESR电解电容器在输出端可以使用更大的使所需输出电容值最小的有值电感器。注意输出电容器中的均方根电流略高于电感纹波电流的一半-远小于输入旁路的均方根电流电容器。输出电容器的寿命通常不是一个因素在典型的LTC1504应用中。输出旁路用大容量陶瓷电容器电容器提供优良的ESR特性,但造成回路补偿困难。参见回路补偿部分。
回路补偿
环路补偿受输出的影响很大电容器。从环路稳定性的角度来看,输出电感和电容组成串联RLC谐振电路,L由电感器值设置,C由输出电容和R由输出控制电容器的ESR。振幅响应和相移由于这些部件由Rs和Cs在COMP pin(希望)关闭反馈回路稳定。定性地说,L和输出级的C形成一个180°的二阶滚降相移;由于ESR引起的R在a处形成单一零点更高的频率可以减少一阶,并将相移减小到90°。如果输出电容器的ESR相对较高,则零在初始相移开始之前就出现了到180°,回路只需要一个小电容器从COMP到GND保持稳定(图4a)。如果,在另一方面,输出电容器是低ESR型最大化瞬态响应时,ESR零点可增加频率由十年或十年以上的阶段输出在转向之前,换档可能会非常接近180°回到90度。大价值陶瓷,OS-CON电解和低阻抗钽电容器下降属于这一类。这些循环需要额外的零插入到补偿销上;与…并联的串联RC较小的C接地通常可以确保稳定性。图4b显示了一个典型的补偿网络利用大多数输出电容优化瞬态响应。可调输出部分可增加一个前馈电容通过反馈电阻分压器进一步改进相位裕度。本数据表中的典型应用

显示与多个外部组件组合一起工作的补偿值,以它们为起点点。对于复杂情况或顽固振荡,请联系LTC应用部门。
外接肖特基二极管
外部肖特基二极管可以包括在内部N通道交换机(Q2)可提高重载。二极管在LTC1504关闭Q1和Q2开启,防止电流在本征电流中流动体二极管与Q2并联。这个二极管会改进效率比输出电流高出一两个百分点接近500毫安,并有助于最大限度地减少由过量电流引起的非常高峰值电流水平下的不稳定行为寄生电流流过Q2。摩托罗拉MBRS0530L通常是足够的,阴极连接到SW和阳极接地。注意这个二极管不是正常运行所需,影响可忽略不计低(<250mA)输出电流时的效率。
软启动及限流
软启动和电流限制在LTC1504中有关联。柔软的start的工作方式很简单。内部12μA连接到SS引脚的电流源将拉起外部电容器以一定速率从SS连接到GND由电容值决定。压缩机夹在电压一个二极管下降到SS上方;随着SS上升,COMP将以同样的速度上升。当补偿达到大约2伏时低于VCC时,占空比将开始缓慢增加,直到输出调节。随着党卫军的不断崛起,反馈放大器接管了COMP,即钳位释放和SS上升到VCC。在软起动循环中最小反馈比较器被禁用以防止覆盖补偿引脚并强制输出到最大占空比。通过向下拉软启动引脚来操作电流限制当它在输出端检测到过载情况时。这个限流放大器(ILIM)比较电压降在内部P通道开关(Q1)开启期间到达IMAX引脚电压的时间。IMAX包括一个内部12μA下拉,允许通过单个VCC和IMAX之间的电阻器。当红外线穿过Q1超过IMAX电阻器的压降,ILIM拉动电流从外部软启动电容器流出,降低SS处的电压。应始终使用软启动电容器如果启用了电流限制。SS,反过来,拉低压缩机,限制输出占空比并控制输出电流。当电流过载消除时,ILIM放大器放开SS,让它重新上升,就好像它是完成软启动循环。外部软质的大小启动电容器控制电流限制的速度一旦检测到过载以及一旦过载消除,输出恢复。柔软的启动电容器还可补偿ILIM放大器产生的反馈回路。因为ILIM回路是电流反馈回路,由于输出的附加相移不要进入线圈和电容器玩可通过单个电容器进行充分补偿。通常,从SS到GND的0.1μF陶瓷电容器提供足够的软启动行为和可接受的电流限制响应。
这种类型的限流电路在温和的电流过载,无需外部电流敏感电阻,对LTC1504有吸引力应用。这些相同的特性也会妨碍电流限制电路在严重短路时输出电压非常接近地。在这种情况下,LTC1504必须在极窄的负载下运行循环(<5%)以控制电流。当接通时间低于感应电流所需的时间在Q1中,LTC1504通过减少振荡器来响应频率,增加关闭时间以降低占空比循环并允许它保持对输出的一些控制电流。振荡器频率可能下降严重电流过载时的系数为10。极端短路(例如螺丝刀接地)接通时间将减少到LTC1504将失去对输出电流的控制。此时,输出电流会上升直到电感器饱和,并且电流将受到电感器寄生ESL的限制以及LTC1504中Q2的RON。这个电流是通常是非破坏性的因为输出电压很低。典型的LTC1504电路可以承受这样的短路秒无损伤。图1中的测试电路将通常能承受30分钟以上的直接输出短路不损坏LTC1504。最终,然而,持续短路可能导致模具温度上升到破坏性水平。
请注意,电流限制主要是为了保护LTC1504不受损坏,不打算使用产生精确的恒流输出。作为模具温度在电流限制条件下变化内部开关的RON和电流会发生变化限制阈值将移动。罗恩也会从由于制造公差,零件之间的间隙。外部应选择IMAX电阻器,以留出足够的空间在不考虑当前限制在最大预期负载电流下接合。A电流限制设置大约是预期负载的两倍通常是一个很好的折衷方案,消除意外电流限制操作,同时防止电路损坏实际故障情况。如果需要,电流限制可以是通过浮动IMAX管脚禁用;内部电流源将IMAX拉至GND,ILIM放大器将被禁用。关闭LTC1504包括微功率关机模式由SHDN的逻辑电平控制。SHDN的逻辑允许部件正常工作。SHDN的逻辑低停止所有内部开关,将压缩机、SS和SW拉至接地,静态电流通常低于1μA。注意,内部N沟道功率MOSFET来自SW断言SHDN时,to GND打开。这确保了LTC1504关闭时,输出电压降至零关闭,但阻止其他设备为LTC1504禁用时的输出。
外部时钟同步
LTC1504 SHDN引脚可兼作外部时钟需要同步时钟或更快的切换速度。SHDN引脚终止内部锯齿波并在振荡器变低时立即复位,但在关闭前等待50μs关闭其他内部电路。时钟信号直接应用于SHDN引脚将强制LTC1504内部振荡器锁定其频率只要外部时钟比内部振荡器运行得快频率。尝试同步到频率低于250kHz的最大内部频率可能导致脉冲宽度不一致,不建议改进。因为锯齿波以固定速率上升在内部,通过同步到fast来提前终止它外部时钟会降低锯齿波的振幅PWM比较器看到的波,有效地提高了从COMP到SW的增益。最大500kHz建议的同步频率;频率越高,锯齿波振幅越小LTC1504可能运行不稳定。
热因素
每个LTC1504内部电源开关在室温下的电阻约为1.5Ω,并且如果电流限制设置得很高或未连接。自从电感器电流总是流过其他内部开关,一个典型的应用提供500毫安的负载电流将导致大约375兆瓦的持续变化。SO-8方案有一个热阻约为90°C/W,意味着模具将开始上升到高于环境温度34°C在这个功率级。内部电源开关的RON随着模具温度的升高而增加当反馈回路继续保持输出电流为500mA。在高环境温度下,此循环可能会持续到芯片熔化,因为LTC1504不包括任何形式的热关机。应用程序可以安全地将峰值电流拉到上面500毫安电平,但平均功耗应该仔细计算,以确保最大115°C模具未超过温度。LTC1504通过引脚,尤其是GND(引脚4)。通过将GND连接到一个大铜上,可以优化对环境的热阻PCB上的区域,它将用作散热器。在接近最大功率水平或必须承受短路的情况下运行LTC1504的应用应使铜面积最大化所有销,确保零件上有气流带走多余的热量。对于可能会引起功耗的情况下的布局帮助,请联系LTC应用部门。限流电路可以用来限制功率轻微超载至安全水平,但严重超载如果输出对地短路,仍可能导致模具温度上升危险。有关电流限制行为,请参阅“电流限制”部分。
布局注意事项
与所有精密开关调节器一样,LTC1504需要特别注意布局,以确保最佳性能。大峰值电流与直流电流将共同阻止输出如果布局没有仔细规划,则应适当调整。A运算放大器或数据转换器电路布局不当将无法给你想要的表演,但通常还是会表现得像运算放大器或数据转换器。一个布局糟糕的LTC1504电路看起来一点也不像调节器。绕线或者插入式原型板不适用于面包板LTC1504电路!也许对LTC1504的正确性能最关键的是地面节点的布局和输入的位置以及输出电容器。两个输入和输出旁路电容器应该在一起同时,尽可能靠近LTC1504接地引脚。补偿网络与软起动电容器可以按照自己的轨迹连接在一起,它应该直接回到这个共同点接地点。输入电源接地和负载回路也应该连接到这个公共点。每个地面线路应与位于星星的中心。这个节点应该是一个相当大的铜需要时用作散热器的区域。第二重要的是接近低ESR(通常陶瓷)输入旁路电容器。它应该尽可能靠近连接到LTC1504 VCC和GND引脚。理想情况下,电容器应位于包,跨在SW引脚上。高峰值电流应用或VCC大于6V的应用可能需要1μF或更大的陶瓷电容器。一个不那么重要的节点是SW。额外引线长度或者这个引脚上的窄记录道只会增加寄生电感与外部电感器串联,略微升高它的价值。软件跟踪只需足够宽支持短路时的最大峰值电流条件也许是1A。如果一个轨迹需要被压缩以使布局工作,这就是一个。请注意考虑到信号不会被冲走,SW节点上的长轨迹可能会加剧EMI。如果使用肖特基二极管在SW节点,应位于LTC1504端靠近设备引脚。LTC应用部门已经为LTC1504及相关设备建造了数百个布局零件,其中许多零件起作用,有些零件现在已经使用在糟糕的布局名人堂存档。

安芯科创是一家国内芯片代理和国外品牌分销的综合服务商,公司提供芯片ic选型、蓝牙WIFI模组、进口芯片替换国产降成本等解决方案,可承接项目开发,以及元器件一站式采购服务,类型有运放芯片、电源芯片、MO芯片、蓝牙芯片、MCU芯片、二极管、三极管、电阻、电容、连接器、电感、继电器、晶振、蓝牙模组、WI模组及各类模组等电子元器件销售。(关于元器件价格请咨询在线客服黄经理:15382911663)
代理分销品牌有:ADI_亚德诺半导体/ALTBRA_阿尔特拉/BARROT_百瑞互联/BORN_伯恩半导体/BROADCHIP_广芯电子/COREBAI_芯佰微/DK_东科半导体/HDSC_华大半导体/holychip_芯圣/HUATECH_华泰/INFINEON_英飞凌/INTEL_英特尔/ISSI/LATTICE_莱迪思/maplesemi_美浦森/MICROCHIP_微芯/MS_瑞盟/NATION_国民技术/NEXPERIA_安世半导体/NXP_恩智浦/Panasonic_松下电器/RENESAS_瑞莎/SAMSUNG_三星/ST_意法半导体/TD_TECHCODE美国泰德半导体/TI_德州仪器/VISHAY_威世/XILINX_赛灵思/芯唐微电子等等
免责声明:部分图文来源网络,文章内容仅供参考,不构成投资建议,若内容有误或涉及侵权可联系删除。
Copyright © 2002-2023 深圳市安芯科创科技有限公司 版权所有 备案号:粤ICP备2023092210号-1