一般说明
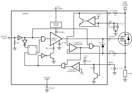
LM9061是一种电荷泵装置,它提供门驱动到任何尺寸的外部功率MOSFET配置作为高压侧的驾驶员或开关。CMOS逻辑兼容电路开/关输入控制输出栅极驱动电压。在在ON状态下,电荷泵电压远高于可用的VCC电源,直接应用于MOSFET。内置15V齐纳钳制最大的门MOSFET的源电压。当命令关闭时110μA电流接收器对MOSFET的渐变关断特性使其最小化感应负载瞬态电压的持续时间保护功率MOSFET。功率MOSFET的无损保护是LM9061。通过电源设备的电压降(VDS)持续监测,并与外部可编程阈值电压进行比较。小电流感应电阻与负载串联,导致损耗保护电路不需要可用能量。如果VDS电压由于负载电流过大,超过阈值电压,输出在更渐进的方式(通过10μa输出电流汇)可编程延迟时间间隔后。专为汽车应用环境设计LM9061的工作温度范围很广−40˚C至+125˚C,在VCC高达26V的情况下保持运行,并且可以承受60V电源瞬变。LM9061可用于8针小外形表面安装封装。
特征
内置电荷泵,用于高压侧栅极过驱动
驱动器应用程序
功率MOSFET的无损保护
可编程MOSFET保护电压
保护闩锁关闭的可编程延迟
快速开启(栅极电容为25000磅/平方英尺)
过电压关断,VCC>26V
可承受60V电源瞬变
CMOS逻辑兼容开/关控制输入
提供8针SOIC(SO-8)封装
应用
阀、继电器和电磁阀驱动器
灯驱动器
直流电机PWM驱动器
逻辑控制电源分配开关
电子断路器

绝对额定值(注1)
电源电压60V
反向供电电流20毫安
输出电压VCC+15V
感测和阈值电压(至1 kΩ)−25V至+60V
开/关输入电压−0.3V至VCC+0.3V
结温150˚C
储存温度−55˚C至+150˚C
引线温度
焊接,10秒260˚C
工作额定值(注2)
电源电压7V至26V
开/关输入电压−0.3V至VCC
环境温度范围−40˚C至+125˚C
热阻(θJ-A)
LM9061M 150°C/W
直流电特性7V≤VCC≤20V,RREF=15.4KΩ,−40˚C≤TJ≤+125˚C,除非另有规定明确规定。

交流调速特性7V≤VCC≤20V,RREF=15.4KΩ,−40˚C≤TJ≤+125˚C,CLOAD=0.025μF,CDELAY=0.022μF,除非另有规定。

注1:绝对最大额定值表示设备可能发生损坏的极限值。
注2:工作额定值表示设备预期工作的条件,但可能不满足保证的特定性能限制。为保证的规格和试验条件见电气特性。
注3:ESD人体模型:100 pF通过1500Ω电阻放电。
注4:TOFF的交流定时规范未经生产测试,因此不作特别保证。限值仅供参考只有。较小的负载电容将相应地加快开启和关闭时间。
典型工作波形

典型工作波形(续)

典型电气特性



申请信息
基本操作
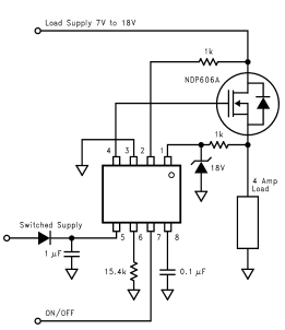
LM9061包含一个电荷泵电路,可产生电压超过施加的电源电压栅极驱动电压功率MOSFET晶体管。任何尺寸N沟道功率MOSFET,包括用于非常高电流应用的多个并联连接MOSFET,可以用于向接地参考负载电路供电所谓的“高端驱动”应用。图1显示了LM9061的基本应用。

当逻辑“1”输入指令到引脚7时,门驱动输出,引脚4,迅速上升到VCC电源电位在针脚5处。一旦栅极电压超过栅极源MOSFET的阈值电压,VGS(ON),(源是通过负载接地)MOSFET转动打开并将电源电压连接到负载。和在电源电位附近,电荷泵继续提供大于电源的栅极电压保持MOSFET的开启。为了保护大门MOSFET,LM9061的输出电压被钳制到将最大VG限制在15V。在MOSFET栅极的输出电流来自VCC电源引脚。VCC引脚应通过电容器,其值至少为栅极电容的10倍,且不小于0.1μF门极通常为30 mA,VCC为14V,门极为当栅极电压上升到VCC时,输出电流将减少。当栅极电压达到VCC时,输出电流通常为1mA,VCC为14V。引脚7上的逻辑“0”关闭MOSFET。当命令关闭时,110μa电流接收器连接到输出引脚。此电流放电的栅电容MOSFET线性化。当栅极电压等于电源电压(接近电源电压)加上MOSFET的VGS(ON)阈值,源电压开始跟随栅极电压向地面倾斜。即使实际上源电压等于0V,栅极继续斜坡到零,从而关闭电源设备。这个在某些应用中,逐渐关断特性(而不是栅极驱动的突然复位)可以最小化MOSFET中的功耗或缩短持续时间负瞬变,如驱动感应式荷载。如果电源出现应力过大的情况装置的关断特性更为平缓输出陷波电流仅为10μA(参见保护电路部分)。
打开和关闭特性
施加在栅极上的电压的实际变化率功率器件的功率直接依赖于所用MOSFET的输入电容。这些时间很重要知道是否要重复向负载供电与脉宽调制驱动一样。关注是栅极到漏极的电容,CGD和栅极之间的电容来源,CGS。图2详细说明了打开和关闭典型应用中的间隔。用一个感性负载来说明预期的输出瞬态电压。在时间t1,开/关输入变高。输出,它驱动MOSFET的栅极,立即拉动LM9061 VCC电源的栅极电压。这个来自引脚4的源电流通常为30毫安,这很快向CGD和CGS收费。一旦大门到达MOSFET的VGS(ON)阈值,开关打开并电源电压开始向VCC上升。VGS残留等于阈值电压直到电源达到VCC。当VGS不变时,只有CGD在充电。当源电压达到VCC,在时间t2,电荷泵接管栅极的驱动,以确保MOSFET保持打开状态。
电荷泵基本上是一个小的内部电容器获取电荷并将其传输到输出引脚。时钟速率通常在内部设置为300 kHz。实际上是指控泵充当开关电容电阻器(大约67k)连接到钳制在13V以上的电压LM9061的检测输入引脚等于VCC在典型应用中提供。栅极电压上升到VCC呈指数形式,时间常数取决于CGD和CGS之和。但此时负载完全通电。在时间t3,充油泵达到它的最大电位和开关保持接通。在时间t4,开/关输入变低以关闭MOSFET并切断负载的电源。此时充电泵断开,内部110μA电流sink开始将栅极输入电容放电到接地。放电率(∆V/∆T)等于110μA/(CGD)+CGS)。负载仍然完全通电,直到时间t5电压已达到源电压(VCC)的电位加上MOSFET的VGS(ON)阈值电压。双方时间t5和t6,VGS电压保持恒定,并且源电压跟随栅极电压。在电压开启的情况下CGD保持不变,现在放电速率变为110μA/CGD。在时间t6,随着栅极的移动,源电压达到0V低于VGS(ON)阈值,MOSFET试图关闭。如果负载中的电流没有在时间t6时崩溃为零,MOSFET的作用关闭将产生负电压瞬态(反激)
申请信息(续)
−VGS(开),因为MOSFET必须重新打开继续传导负载电流,直到电感已经消散(在时间t7)。MOSFET保护电路LM9061的一个独特特点是能够感知MOSFET中的过度功耗并将其锁定到防止永久性故障。而不是感觉到通过MOSFET流向负载的电流通常需要一个小功率电阻串联负载,LM9061监控从漏极到源,VDS,穿过MOSFET。这种“无损”技术允许电源提供的所有能量按要求加载。唯一的动力损失是MOSFET本身的选择和特定的应用程序的电源设备将最大程度地减少此问题。此技术的另一个好处是所有应用程序都使用仅标准廉价的1/4W或更小电阻器。为了利用这种无损保护技术,需要了解所用功率MOSFET的关键特性。在保护重点可以放在任何应用上无论是功率MOSFET还是电流量在假定选定的MOSFET可以安全地处理最大负载电流。

为了保护MOSFET不超过其最大接合温度额定值,功率消耗需要有限的。允许的最大功耗(降低温度)和最大漏源导通电阻RDS(开),两者均处于最大工作环境下温度,需要确定。打开时MOSFET中的功耗将为:

限制最大功耗的VDS电压为因此:
在这种限制下,获得的实际负载电流和功率差异将是实际RDS(ON)的直接函数在任何特定环境温度下功率器件的结温超过其额定最大值。限制最大负载电流需要估计MOSFET的最小RDS(开)(最小RDS(开)很少指定分立MOSFET)超过要求工作温度范围。负载的最大电流为:
MOSFET的最高结温和/或负载的最大电流可由监视器限制-
申请信息(续)
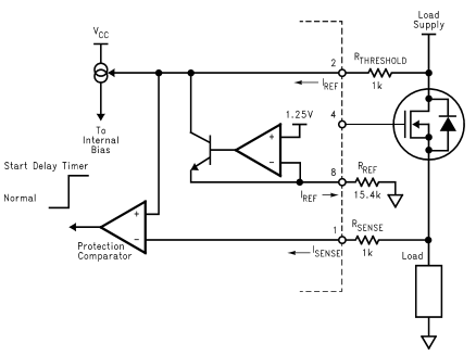
设置排水管的最大工作值源电压降,VDS。此外,如果负载无意中对地短路,电源设备将自动关闭。在所有情况下,是否应通过内置保护比较器,输出漏电流为切换到仅10μA以逐渐关闭电源设备。图3说明了内部建立保护比较器。两个电阻连接MOSFET的漏极和源极到LM9061。感应输入管脚1监控信号源当阈值输入针脚2连接到排水管,也连接到恒定负载功率供应。这两个输入都是保护比较器的两个输入。感应输入端的电压低于阈值输入电压,保护比较器输出变高,启动自动闩锁关闭功能,以保护电源设备。因此直接测量比较器的开关阈值电压允许通过MOSFET控制的最大值在传导负载电流时。阈值电压由电压降设定电阻器RTHRESHOLD。电阻6的参考电流是固定的。为了精确调节基准电流过温,一种稳定的带隙基准源提供电压来偏置恒流汇。这个参考电流通过以下方式设置:

参考电流接收器输出内部连接到阈值引脚。然后IREF从负载电源流出通过RTHRESHOLD。固定电压降RTHRESHOLD大约等于最大值在保护比较器跳闸前,通过MOSFET的VD。必须注意编程的参考电流由于内部用于偏压,因此有多种用途而且对内部电荷泵也有直接的影响开关频率。对LM9061进行了优化设计对于约80μa的参考电流,设置RREF为15.4 kΩ±1%电阻器。获得担保性能特征建议15.4 kΩ电阻器用于RREF。保护比较器配置为正常工作,当比较器输出低时,比较器的差分输入级在实际上没有电流流入比较器的非反相输入。因此,只有IREF流经电阻器RTHRESHOLD。所有的输入偏差比较器输入级的最大电流为20μA(最高10μA的ISENSE规格的两倍对于每个比较器输入端的电位相等)如何通过电阻RSENSE流入逆变输入端。在比较器阈值,通过RSENSE的电流为不超过10μA的ISENSE规范。

要为任何特定应用定制VDS(最大)阈值,可根据以下公式选择电阻器RTHRESHOLD:

其中RREF=15.4 kΩ,ISENSE是保护比较器,RSENSE是连接到引脚1和VOS是保护组件的偏移电压(通常在±10 mV范围内)。电阻器RSENSE是可选的,但强烈建议对其进行改进,以便为感测管脚提供瞬态保护,尤其是在驱动感应型负载时。最低限度值为1 kΩ将保护销不受以下范围的瞬态影响-25V至+60V。该电阻应等于或小于,用于电阻保持的电阻器。不要将RSENSE设置为值大于RTHRESHOLD。当保护组件输出变高时,输入的总偏置电流阶段从检测引脚转移到阈值引脚,从而改变输入端的电压比较器。用于比较器右侧的一致切换在期望的阈值点,在非反转输入(阈值)应等于或超过,逆变输入端的电压升高(感应)。
在汽车应用中,负载电源可能是车辆的电池,而LM9061的VCC电源是开关点火电源。当VCC电源切换时关断时,人们总是关心电流的大小电池电量耗尽。这下面唯一的电流消耗条件是进入阈值引脚的泄漏电流小于10μA。在RREF上的旁路电容器是可选的,用于有助于在应用中保持参考电压恒定如果VCC电源受到高水平瞬态的影响噪音。该旁路电容器不应大于0.1μF,大多数应用不需要。
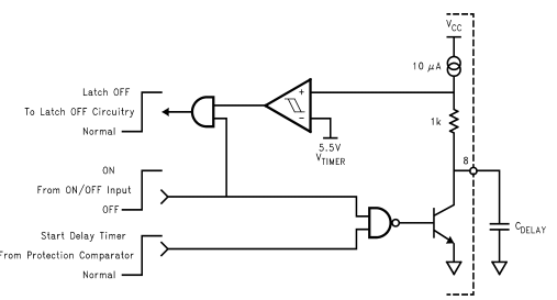
延时定时器
为了使MOSFET能够在短时间内传导超过保护阈值的电流,可以使用延时定时器提供功能。这个定时器延迟了实际的锁存在可编程的时间间隔内关闭MOSFET。这种特性对于驱动需要浪涌的负载非常重要启动时电流超过正常通电电流,或在任何时间点,比如灯和马达。图4详细介绍了延迟定时器电路。电容器延迟引脚8接地设置延迟时间间隔。与MOSFET打开,所有条件正常,保护比较器的输出低,这将保持放电晶体管打开。这个晶体管保持延迟电容器放电。如果负载电流浪涌跳闸保护比较器高,放电晶体管转动关闭,内部10μA电流源线性开始给延迟电容器充电。如果过大VDS电压的浪涌电流持续很长时间足够电容器给定时比较器充电阈值通常为5.5V,比较器的输出将
申请信息(续)
设置一个触发器并立即锁定MOSFET关闭。在ON/OFF输入被切换到低电平之前,它不会重新启动那么高。延迟时间间隔通过选择CDELAY和可从中找到:
其中VTIMER=5.5V,IDELAY=10μA。
延迟电容器的充电被固定在7.5V是10μA电流的内部偏压来源

最小延迟时间
所有应用都要求最小延迟时间间隔由于保护电路的性质。就在MOSFET被命令打开,电压穿过MOSFET,VDS,等于满载供电电压,因为电源被负载固定在地上。这种情况将立即使保护比较器跳闸。没有设置最小延迟时间,定时比较器将跳闸迫使MOSFET闩锁,从而不允许要通电的负载。为了防止这种情况,在引脚处需要一个延迟电容器8选择最小电容值以确保正确启动主要取决于负载特性MOSFET需要多少时间来提高负载电压到感应输入更多的点大于阈值输入(t启动)。如果需要特定的最小延迟时间特性,则需要一些实验。因此:
在没有特定延迟时间要求的情况下,一个值对于CDELAY,建议为0.1μF。
过电压保护
LM9061将在VCC上保持高达+26V的工作电压。如果VCC增加到超过典型的+30V,LM9061将关闭MOSFET以防止负载过大电压。当VCC恢复正常运行时范围设备将恢复正常运行需要切换开/关输入。此功能将允许MOSFET在周期性电压瞬变的应用中继续运行,如汽车应用。对于负载对高压敏感的电路可以使用图5所示的电路。一个感应输入(引脚1)上的齐纳将提供最大保护比较器的参考电压。感觉此应用中需要电阻器来限制齐纳电流。当设备打开时,负载电源试图高于(VZENER+V阈值),保护比较器跳闸,延时定时器启动。如果高电源电压条件持续足够长的时间来延迟定时器超时时,MOSFET将被锁定。这个开关输入将需要切换以重新启动MOSFET。

反向电池
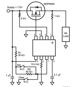
LM9061不受反极性电源的保护连接。如果VCC电源应为负对于接地,来自VCC引脚的电流应为限制为20毫安。增加一个二极管与建议使用VCC输入。这种二极管的下降并没有从电荷泵栅极过驱动输出电压显著降低。电池电量不足LM9061的另一个特点是欠压关断功能(UVSO)。典型的UVSO阈值为6.2V,而且没有迟滞。当VCC在保证最低工作电压为7.0V,以及UVSO阈值,MOSFET栅极驱动的操作,延时定时器和保护电路不可靠。应避免在这一地区作业。当VCC低于UVSO阈值电荷泵将禁用,闸门将在正常关闭时排出电流吸收率,通常为110μA。图6显示了用作电子电路的LM9061断路器。该电路提供低压关断、过电压闭锁关断和过流闭锁关断。低压停机使用“开”和“关”电压阈值,以及典型的1.2V滞后,以禁用LM9061,如果VCC接近或低于7.0V最小工作电压。低压停机完成分压器偏置VCC。分压器就是电压由R1(30 kΩ)、R2(82 kΩ)和内部下拉式ON/OFF引脚的电阻器(典型值为30 kΩ)。正常运行时,VCC将高于7.0V,并且On/Off引脚将偏向于“Off”以上阈值最大为1.5V(典型值为1.8V)。当VCC下降到7.0V开/关引脚电压将低于“关”阈值电压和LM9061将关闭。在闩锁关闭的情况下,电路可以复位关闭主电源,然后再打开。一个可选的,常开,从ON/OFF引脚切换(清除)到接地后,允许“按钮清除”电路锁定关闭。

这种分压器布置需要一个机械装置将ON/OFF引脚提高到3.5V的“ON”阈值以上当VCC小于16V时,最小值(典型值为3.1V)。这可以通过第二个常开触点完成,在R2(Set)上从ON/OFF引脚切换,以便闭合开关将使R2和ON/OFF引脚上的电压短路通常是VCC的一半。当VCC最小时工作电压为7.0V,这将使ON/OFF引脚偏向大约3.5伏,导致LM9061接通。当VCC通常在16.5V以上,电阻分压器将接通/OFF引脚偏置超过3.5V,电阻R2短路不需要。
而外部电阻值的标度
VCC和ON/OFF输入引脚,与内部30 kΩ相对电阻器,可以用来增加启动电压,是吗重要的是,电阻比始终有ON/OFF引脚当VCC低于时,偏差低于“关闭”阈值(1.5V)最小工作电压为7.0V。这种分压器布置的精度受到影响通过“开”和“关”的正常制造变化电压阈值和内部电阻值开/关引脚。如果任何应用程序需要用更大的精度当VCC接近7.0V时,外部电压应使用监视器驱动开/关引脚。外部电压监视器也将消除切换至短R2以启动LM9061和R2。
申请信息(续)
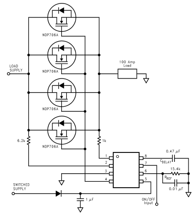
驱动MOSFET阵列
LM9061是任何需要多个并联MOSFET以提供所需负载电流。只需要一些“常识性”的预防措施有待观察。阵列中的所有MOSFET必须具有相同的电气和热特性。这是可以解决的使用同一制造商的相同零件号阵列中所有的MOSFET。还有,所有MOSFET应该有相同风格的散热器,或者,理想情况下,全部安装在同一个散热器上。的电气连接MOSFET应该得到特别关注。带典型RDS(开)值在几十毫欧姆范围内,一个不良的电气其中一个MOSFET的连接会使它在电路。
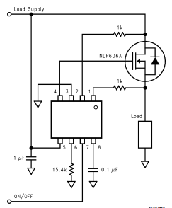
此外,MOSFET在栅电容正常关断放电期间的损耗最小为70μA和110μA典型的,需要考虑。需要特别注意的是,在发生故障的情况下,闩锁关闭电流汇(典型值为10μa)可能不会能够及时放电总栅电容防止MOSFET损坏的方法。图7显示了一个具有四个并联NDP706A MOS fet的电路。这种特殊的MOSFET有一个典型的RDS(ON)TJ为25°C时为0.013Ω,TJ为+125°C时为0.020Ω。当VDS的阈值电压设置为500 mV时电路将提供150A的典型最大负载电流25˚C,125˚C时典型最大负载电流为100A。每个MOSFET的最大功耗将接近20W在25°C时,在125°C时为12.5W。四个设备中的每一个都不相同,一个有效的散热片将在操作时,必须使TJ尽可能低接近最大负载电流。


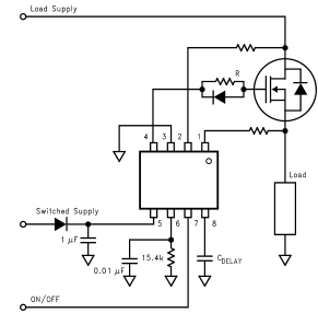
增加MOSFET开启时间
LM9061快速开启MOSFET的能力是MOSFET管理中的一个重要因素功耗。在开启MOS2FET时,应小心操作栅极驱动电流。MOSFET平均损耗,和LM9061延迟时间,必须用延长开关转换时间。图8显示了一种增加MOSFET匝数的方法准时,不影响关机时间。用这种方法门是以指数速率充电的外栅电阻和MOSFET栅电容
安芯科创是一家国内芯片代理和国外品牌分销的综合服务商,公司提供芯片ic选型、蓝牙WIFI模组、进口芯片替换国产降成本等解决方案,可承接项目开发,以及元器件一站式采购服务,类型有运放芯片、电源芯片、MO芯片、蓝牙芯片、MCU芯片、二极管、三极管、电阻、电容、连接器、电感、继电器、晶振、蓝牙模组、WI模组及各类模组等电子元器件销售。(关于元器件价格请咨询在线客服黄经理:15382911663)
代理分销品牌有:ADI_亚德诺半导体/ALTBRA_阿尔特拉/BARROT_百瑞互联/BORN_伯恩半导体/BROADCHIP_广芯电子/COREBAI_芯佰微/DK_东科半导体/HDSC_华大半导体/holychip_芯圣/HUATECH_华泰/INFINEON_英飞凌/INTEL_英特尔/ISSI/LATTICE_莱迪思/maplesemi_美浦森/MICROCHIP_微芯/MS_瑞盟/NATION_国民技术/NEXPERIA_安世半导体/NXP_恩智浦/Panasonic_松下电器/RENESAS_瑞莎/SAMSUNG_三星/ST_意法半导体/TD_TECHCODE美国泰德半导体/TI_德州仪器/VISHAY_威世/XILINX_赛灵思/芯唐微电子等等
免责声明:部分图文来源网络,文章内容仅供参考,不构成投资建议,若内容有误或涉及侵权可联系删除。
Copyright © 2002-2023 深圳市安芯科创科技有限公司 版权所有 备案号:粤ICP备2023092210号-1