特征
•直接路径™
–消除弹出/咔哒声
–消除输出直流阻塞电容器
–提供20 Hz–20 kHz的平坦频率响应
•低噪音和THD
–信噪比>109 dB
–典型Vn<7μVms
–THD+N<0.002%
•输入2.5-kΩ负载的输出电压
–2 Vrms,3.3-V电源电压
–3 Vrms,5 V电源电压
•差分输入
•外部欠压静音
应用
•PDP/LCD电视
•蓝光光盘™,DVD播放器
•家庭影院
•机顶盒
说明
DRV603PW是一个3-VRMS无弹出立体声线路驱动器,设计允许移除输出直流阻塞电容器,以减少组件数量和成本。该器件非常适合于尺寸和成本是关键设计参数的单电源电子产品。
采用TI专利的DirectPath设计™ 采用V5Ω技术的V5-V驱动电压为V5.5 V。该装置具有差分输入,并使用外部增益设置电阻器来支持±1 V/V至±10 V/V的增益范围,以及具有±8 kV IEC ESD保护的线路输出。DRV603(偶尔被称为'603)有内置的关闭控制,用于无弹出开关控制。DRV603有一个外部和内部欠压检测器,可以使输出静音。
与生成3-Vrms输出的传统方法相比,在音频产品中使用DRV603可以大大减少组件数量。DRV603不需要大于5 V的电源来产生8.5-Vpp输出,也不需要分轨电源。DRV603集成了自己的电荷泵,以产生一个负电源轨,提供一个干净的,无弹出的地面偏置3-Vrms输出。
DRV603提供14针TSSOP。
如果低噪声和微调的直流偏移和外部欠压静音功能在应用中没有好处,TI建议使用与封装外形兼容的DRV602。

功能框图

典型特征
VDD=3.3 V,TA=25°C,RL=2.5 kΩ,C(泵)=C(VSS)=1μF,CIN=10μF,RIN=10 kΩ,Rfb=20 kΩ(除非另有说明)。





申请信息
线路驱动放大器
单电源线驱动放大器通常需要直流阻断电容器。图11中的上图说明了传统的线路驱动器放大器连接到负载和输出信号。
直流闭锁电容器的值通常很大,在通电过程中需要一个静音电路,以尽量减少咔嚓声和砰砰声。输出电容和静音电路消耗PCB面积,增加组装成本,降低音频输出信号的保真度。

直接路径™ 但从一个单一的电源提供一个负电荷放大器的内部结构。
结合用户提供的正轨和IC产生的负轨,设备以有效的分供模式运行。
输出电压现在集中在零伏,能够摆动到正轨或负轨。与内置的点击弹出减少电路相结合,DirectPath™ 放大器不需要输出直流阻塞电容器。
图11的底部方框图和波形说明了地面参考线驱动程序架构。这是DRV603的体系结构。
电荷泵飞行电容器和PVSS电容器
在产生负电荷的过程中,电荷转移到电容器。PVSS电容器必须至少等于电荷泵电容器,以允许最大电荷转移。低ESR电容器是理想的选择,1μF是典型值。可以使用小于1μF的电容值,但最大输出电压可能会降低,并且设备可能无法按照规范运行。
去耦电容器
DRV603是一个直接路径™ 线路驱动放大器需要足够的电源去耦,以确保噪声和总谐波失真(THD)是低的。一个好的低等效串联电阻(ESR)陶瓷电容器,通常是1μF,放置在尽可能靠近器件VDD引线的地方,效果最好。把这个去耦电容器放在DRV603附近对放大器的性能很重要。为了过滤低频噪声信号,在音频功率放大器附近放置一个10μF或更大的电容器也会有帮助,但在大多数应用中并不需要它,因为这种设备的PSRR很高。
增益设定电阻范围
必须选择增益设置电阻器RIN和Rfb,以使DRV603的噪声、稳定性和输入电容器尺寸保持在可接受的范围内。电压增益定义为Rfb除以RIN。
选择太低的值需要一个大的输入交流耦合电容,CIN。选择过高的值会增加放大器的噪声。表1列出了不同增益设置的推荐电阻值。

输入闭锁电容器
V603系列的输入端需要加上直流输入端的电容器。这些电容器阻断音频源的直流部分,并允许DRV603输入适当偏置,以提供最大的性能。
这些电容器与输入电阻RIN形成高通滤波器。截止频率用方程式1计算。对于该计算,使用的电容是输入阻塞电容器,电阻是从表1中选择的输入电阻。当两个值中的一个给定时,就可以确定频率和/或电容。

使用DRV603作为二阶滤波器
目前使用的一些音频DAC需要一个外部低通滤波器来消除带外噪声。这是有可能的DRV603,因为它可以像一个标准的操作放大器使用。可以实现几种滤波器拓扑,包括单端和差分。在图13中,显示了具有差分输入和单端输入的多反馈(MFB)。
图中显示了一个交流耦合电容器,用于从源中去除直流分量;它用于阻止源中的任何直流分量,并将直流增益降低到1,有助于将输出直流偏移减小到最小。

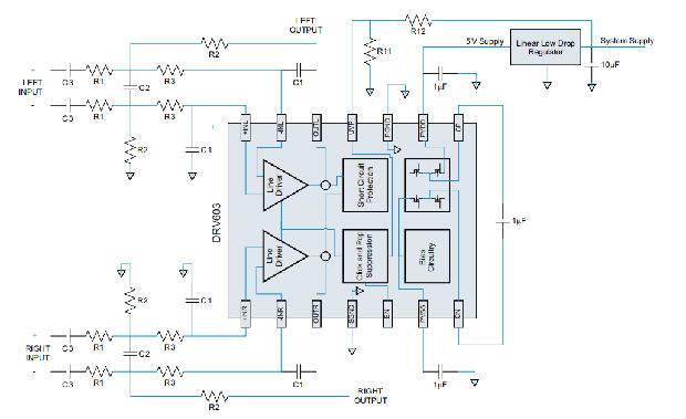
电阻值应具有低值以获得低噪声,但也应具有足够高的值,以获得小尺寸的交流耦合电容器。使用5.6kΩ的电阻,C1=220pf,C2=470pf,10μF输入交流耦合电容器可以实现112db的DNR。
无弹出电源
在电源上升和下降过程中,通过保持SD(关机引脚)处于低位,确保无弹出电源。SD引脚应保持在较低水平,直到输入交流耦合电容器充满电,然后再断言SD引脚高,以实现无弹出式通电。图14说明了优先顺序。

外部欠压检测
外部欠压检测可用于在输入设备产生pop之前使DRV603静音/关闭。
UVP引脚处的关机阈值为1.25 V。用户选择一个电阻分压器以获得特定应用的关机阈值和滞后。阈值可以确定如下:
VUVP = 1.25 V × (R11 + R12) / R12
Hysteresis = 5 μA × R13 × (R11 + R12) / R12
条件为R13>>R11//R12。
例如,要获得VUVP=5 V和1-V滞后,R11=3 kΩ,R12=1 kΩ,R13=50 kΩ。

电容性负载
DRV603能够直接驱动高达220 pF的高电容负载。通过增加一个47Ω或更大的串联电阻器,可以接受更高的电容性负载。
增益设定电阻器
增益设置电阻器RIN和Rfb必须靠近输入引脚,以最小化这些输入引脚上的电容负载,并确保DRV603的最大稳定性。有关建议的PCB布局,请参阅DRV603EVM用户指南(SLOU248)。
应用电路

R1=5.6 kΩ,R2=5.6 kΩ,R3=5.6 kΩ,C1=220 pF,C2=470 pF
差分输入,单端输出,二阶滤波器
安芯科创是一家国内芯片代理和国外品牌分销的综合服务商,公司提供芯片ic选型、蓝牙WIFI模组、进口芯片替换国产降成本等解决方案,可承接项目开发,以及元器件一站式采购服务,类型有运放芯片、电源芯片、MO芯片、蓝牙芯片、MCU芯片、二极管、三极管、电阻、电容、连接器、电感、继电器、晶振、蓝牙模组、WI模组及各类模组等电子元器件销售。(关于元器件价格请咨询在线客服黄经理:15382911663)
代理分销品牌有:ADI_亚德诺半导体/ALTBRA_阿尔特拉/BARROT_百瑞互联/BORN_伯恩半导体/BROADCHIP_广芯电子/COREBAI_芯佰微/DK_东科半导体/HDSC_华大半导体/holychip_芯圣/HUATECH_华泰/INFINEON_英飞凌/INTEL_英特尔/ISSI/LATTICE_莱迪思/maplesemi_美浦森/MICROCHIP_微芯/MS_瑞盟/NATION_国民技术/NEXPERIA_安世半导体/NXP_恩智浦/Panasonic_松下电器/RENESAS_瑞莎/SAMSUNG_三星/ST_意法半导体/TD_TECHCODE美国泰德半导体/TI_德州仪器/VISHAY_威世/XILINX_赛灵思/芯唐微电子等等
免责声明:部分图文来源网络,文章内容仅供参考,不构成投资建议,若内容有误或涉及侵权可联系删除。
Copyright © 2002-2023 深圳市安芯科创科技有限公司 版权所有 备案号:粤ICP备2023092210号-1