网站首页
home
产品中心
Product
MCU
智能模组
4G5G模组
NB-IOT模组
蓝牙WIFI模组
高级运算模组
晶圆
运放/锂电保护
电源芯片
DC/DC
AC/DC
同步整流
ADC-DAC模拟器件
MOS
二三极管
其他元器件
品牌总馆
BRAND
代理品牌
分销品牌
应用领域
application
新闻中心
News
公司资讯
行业动态
常见问题
选型替换
元器件百科
关于我们
About
企业介绍
企业风采
公司资质
联系我们
您现在所在位置:
主页
>
新闻中心
>
元器件百科
公司资讯
行业动态
常见问题
选型替换
元器件百科
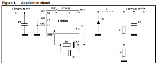
L5980 0.7A降压开关稳压器(一)
特征0.7A直流输出电流2.9V至18V输入电压输出电压可从0.6V调节250kHz开关频率,可编程高达1MHz内部软启动和抑制低压差运行:100%占空比电压前...
2024-01-25
284
L5980 0.7A降压开关稳压器(二)
补偿网络补偿网络必须保证稳定性和良好的动态性能。循环基于电压模式控制。误差放大器是一个电压高带宽运算放大器。所以选择补偿网络E/A将被认为是理想的,即其带宽比系...
2024-01-25
511
LM393DR芯片的应用
LM393DR是一种双路比较器芯片,它集成了两个互相独立的比较器电路。该芯片的工作电压范围为2V至36V,其工作温度范围为-40℃至+125℃。LM393DR芯...
2024-01-25
290
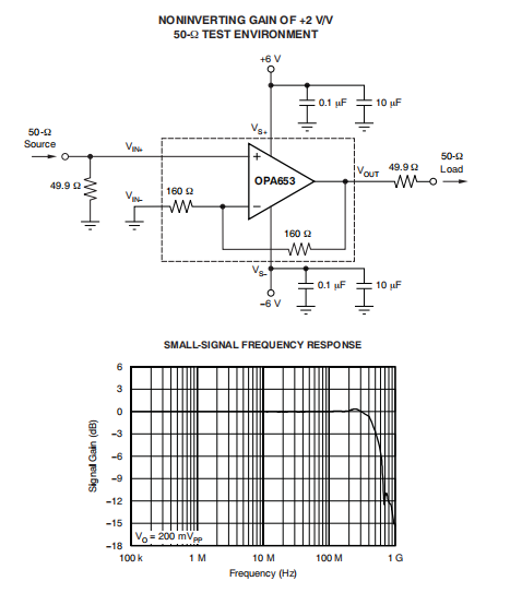
OPA653是宽带,固定增益,JFET输入放大器
特征•高带宽:500MHz(G=+2V/V)•高转换率:2675V/μs(4V步进)•出色的THD:–10MHz时为71dB...
2024-01-25
293
L6382D 电源管理单元用于微控镇流器
特征集成高压启动PFC、半桥和预热用4个驱动器摩费特3.3V微控制器兼容全面整合所有人的电源管理操作模式内部两点VCC调节器带数字输出的过电流保护信号交叉传导保...
2024-01-25
251
什么是谐波保护器,谐波保护器的基本结构、特点、原理、应用、操作规程及发展前景
谐波保护器是一种电力系统中用于消除或减小电力系统中谐波含量的设备,以保护电气设备免受谐波的不利影响。在现代工业和商业设施中,由于非线性负载(如变频器、UPS、电...
2024-01-25
611
AD8552ARZ用于信号放大与采集的精密差分放大器
AD8552ARZ是一款精密运算放大器,由ADI(AnalogDevicesInc.)公司生产。它是一种电压反馈型的运算放大器,具有高精度、低噪声、高增益带宽积...
2024-01-24
390
双向整流二极管 BAT54S
BAT54S是一款双向整流二极管,由三个PN结组成,可以用于电路中的整流、保护以及电压限制等方面。它的主要特点是体积小、功率损耗低、响应速度快等,因此在电子电路...
2024-01-24
341
什么是力敏元件,力敏元件的基本结构、特点、原理、应用、安装、故障分析和解决方法
力敏元件,也被称为力敏传感器或力敏电阻,是一种常见的BCM6421IPB传感器,用于测量物体受力的大小或形变情况。下面是关于力敏元件的详细介绍。一、基本结构:力...
2024-01-24
857
什么是电抗器,电抗器的组成、分类、操作规程及发展趋势
电抗器是一种用于调节电力系统中电压和电流的无源电气元件。它由线圈和磁性芯组成,通过改变线圈中的感应电动势来调节进入电网的电流。电抗器的组成:1.线圈:通常由铜线...
2024-01-24
741
首页
上一页
92
93
94
95
96
97
98
99
100
101
102
下一页
末页
友情链接:
金相显微镜
龙虾速冻机
FFU过滤单元
液位传感器
芯片代理商
注册公司代理
房产抵押贷款
企业贷款
深圳房屋抵押贷款
债务重组
电子元器件采购
老化房
卡尔费休水分仪
无锡液压元件
溅射电源
DM70露点仪
Copyright © 2002-2023 深圳市安芯科创科技有限公司 版权所有 备案号:
粤ICP备2023092210号-1
网站地图
15382911663
微信号:15382911663
微信二维码