网站首页
home
产品中心
Product
MCU
智能模组
4G5G模组
NB-IOT模组
蓝牙WIFI模组
高级运算模组
晶圆
运放/锂电保护
电源芯片
DC/DC
AC/DC
同步整流
ADC-DAC模拟器件
MOS
二三极管
其他元器件
品牌总馆
BRAND
代理品牌
分销品牌
应用领域
application
新闻中心
News
公司资讯
行业动态
常见问题
选型替换
元器件百科
关于我们
About
企业介绍
企业风采
公司资质
联系我们
您现在所在位置:
主页
>
新闻中心
>
元器件百科
公司资讯
行业动态
常见问题
选型替换
元器件百科
OPA615是宽带直流恢复电路
特征•传播延迟:1.9ns•带宽:—OTA:710MHz—比较器:730MHz•低输入偏置电流:1μA•采样和保...
2024-01-29
290
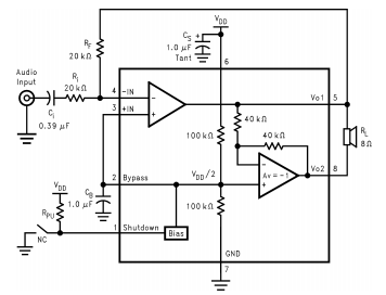
LM4871 带关机模式的3W音频功率放大器
1功能描述LM4871是单桥音频功率放大器2无输出耦合电容,自举能够提供3W连续平均电容器或所需的缓冲电路当单位增益稳定,由5V电源供电(见注释)。到WSON、...
2024-01-27
398
OPA634、OPA635是宽带,单电源运算放大器
特征●高带宽:150MHz(G=+2)●+3V至+10V电源操作●零功率禁用(OPA635)●输入范围包括接地●4.8V输出摆动+5V电源●高输出电流:80mA...
2024-01-27
371
LP2967 双微功率150毫安低压差调节器输入 贴片微型封装
一般说明LP2967是一个150毫安,双固定输出电压调节器旨在为电池供电的应用提供超低的压降和低噪音。使用优化的VIP(垂直集成PNP)过程,LP2967在所有...
2024-01-27
298
OPA561是大电流、高速运算放大器
特征●1.2A输出电流●12Vp-p输出电压●宽功率范围:−单电源:+7V至+15V−双电源:3.5V至7.5V●完全保护:−...
2024-01-27
326
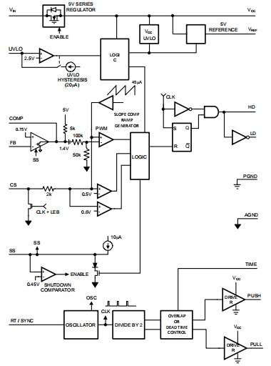
LM5041级联PWM控制器
功能包内部启动偏差调节器TSSOP-16可编程线路欠压锁定WSON-16(5x5mm)热增强型(UVLO)具有可调磁滞电流模式控制LM5041PWM控制器包含所...
2024-01-27
326
OPA621是宽带精密运算放大器
特征●低噪声:2.3nV/Hz●低差分增益/相位误差●高输出电流:150mA●快速沉降:25ns(0.01%)●增益带宽:500MHz●增益稳定:2V/V●低偏...
2024-01-27
335
L6713A 用于Intel VR10、VR11的带嵌入式驱动程序的2/3相控制器和AMD6位CPU(二)
LTB增益修改(可选)内部增益可以通过SS/LTBG/AMD引脚进行修改,如中所示图13。SS/LTBG/AMD引脚也用于设置软启动时间,因此SS/LTBG/A...
2024-01-27
308
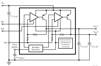
LX2201 USB锂离子电池充电器
充电器是多状态(2级)锂离子电池充电器(恒流/恒压)可提供高达2A的充电电流单电池锂离子电池。LX2201是一款高性价比、高性能的USB电池充电器。LX2201...
2024-01-27
294
LP295x 带关机的可调微功率调压器
功能宽输入范围:高达30伏高压输入应用额定输出电流100毫安电源低压差:100mA时为380mV(典型值)低静态电流:75μA(典型值)LP2950和LP295...
2024-01-27
320
首页
上一页
87
88
89
90
91
92
93
94
95
96
97
下一页
末页
友情链接:
金相显微镜
龙虾速冻机
FFU过滤单元
液位传感器
芯片代理商
注册公司代理
房产抵押贷款
企业贷款
深圳房屋抵押贷款
债务重组
电子元器件采购
老化房
卡尔费休水分仪
无锡液压元件
溅射电源
DM70露点仪
Copyright © 2002-2023 深圳市安芯科创科技有限公司 版权所有 备案号:
粤ICP备2023092210号-1
网站地图
15382911663
微信号:15382911663
微信二维码