网站首页
home
产品中心
Product
MCU
智能模组
4G5G模组
NB-IOT模组
蓝牙WIFI模组
高级运算模组
晶圆
运放/锂电保护
电源芯片
DC/DC
AC/DC
同步整流
ADC-DAC模拟器件
MOS
二三极管
其他元器件
品牌总馆
BRAND
代理品牌
分销品牌
应用领域
application
新闻中心
News
公司资讯
行业动态
常见问题
选型替换
元器件百科
关于我们
About
企业介绍
企业风采
公司资质
联系我们
您现在所在位置:
主页
>
新闻中心
>
元器件百科
公司资讯
行业动态
常见问题
选型替换
元器件百科
L6563S 增强型过渡模式PFC控制器(二)
本质上,电路人为地增加了电源开关的接通时间在线路电压过零点附近加到乘法器输出端的偏移量。当瞬时线路电压增加时,偏移量减小,因此当线电压向正弦曲线顶部移动时,可以...
2024-01-30
396
OPA548是高压大电流运算放大器
特征●供货范围广—单电源:+8V至+60V—双电源:4V至30V●高输出电流:—3A连续—5A峰值●输出电压摆幅大●完全保护:—热关机—可调限流●输出禁用控制●...
2024-01-30
494
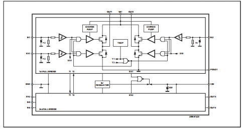
L9925 DMOS双全桥驱动器
2独立控制H桥RDS,ON<0.9Ω@环境温度=25C,VS=14V0.8A直流无散热片低静态模式Iq<200μA热防护交叉传导保护电源...
2024-01-30
355
OPA356-Q1是200MHz CMOS运算放大器
特征•适合汽车应用•单位增益带宽:450MHz•宽带:200兆赫千兆瓦•高转换率:360V/s•低噪...
2024-01-30
289
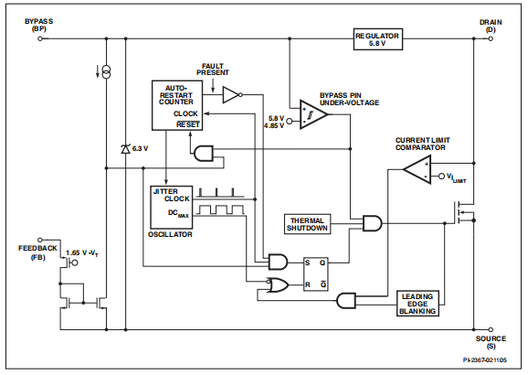
L6563S 增强型过渡模式PFC控制器(一)
特征跟踪增强功能快速“双向”输入电压前馈(1/V2修正)级联变频器接口控制器远程开/关控制精确可调输出过电压保护反馈回路保护断开(闭锁关闭)电感器饱和保护启动电...
2024-01-30
358
什么是脉冲整流器,脉冲整流器的结构、特点、原理、应用、冷却方式、安装及发展历程
脉冲整流器是一种用于将交流电转换为直流电的电子设备。它通常由一个AT25320B-SSHL-T变压器和一组电子元件组成,可以将交流电信号变换为稳定的直流输出。下...
2024-01-30
769
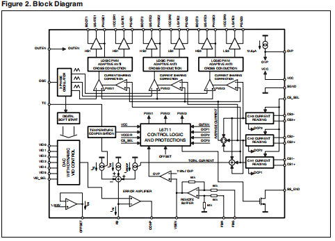
L6711 带动态视频的三相控制器和可选的DAC(一)
1、特点2A集成门驱动器全差电流读数交叉电感器或低压侧MOSFET0.5%输出电压精度6位可编程输出0.8185V至1.5810V,步进12.5mV5位可编程输...
2024-01-30
308
OP467是四精度,高速度运算放大器
特征•高转换率:170V/μs•宽带:28MHz•快速沉降时间:<200ns至0.01%•低失调电压:&l...
2024-01-30
312
OPA369、OPA2369是1.8V,700nA,Zerø交叉轨对轨输入/输出运算放大器
特征•纳米电力:–OPA369:800毫安–OPA2369:700nA/通道。•低偏移电压:250μV–零交叉•低偏移漂移:...
2024-01-30
320
LN353/LN354 链路开关HF系列 增强型、节能、低功耗 离线开关IC
产品亮点为最低系统成本而优化的功能完全集成的短路和断路自动重启回路保护自偏压供电-节省变压器辅助绕组以及相关的偏压电源组件精密公差和可忽略的温度变化关键参数简化...
2024-01-30
318
首页
上一页
84
85
86
87
88
89
90
91
92
93
94
下一页
末页
友情链接:
金相显微镜
龙虾速冻机
FFU过滤单元
液位传感器
芯片代理商
注册公司代理
房产抵押贷款
企业贷款
深圳房屋抵押贷款
债务重组
电子元器件采购
老化房
卡尔费休水分仪
无锡液压元件
溅射电源
DM70露点仪
Copyright © 2002-2023 深圳市安芯科创科技有限公司 版权所有 备案号:
粤ICP备2023092210号-1
网站地图
15382911663
微信号:15382911663
微信二维码