网站首页
home
产品中心
Product
MCU
智能模组
4G5G模组
NB-IOT模组
蓝牙WIFI模组
高级运算模组
晶圆
运放/锂电保护
电源芯片
DC/DC
AC/DC
同步整流
ADC-DAC模拟器件
MOS
二三极管
其他元器件
品牌总馆
BRAND
代理品牌
分销品牌
应用领域
application
新闻中心
News
公司资讯
行业动态
常见问题
选型替换
元器件百科
关于我们
About
企业介绍
企业风采
公司资质
联系我们
您现在所在位置:
主页
>
新闻中心
>
元器件百科
公司资讯
行业动态
常见问题
选型替换
元器件百科
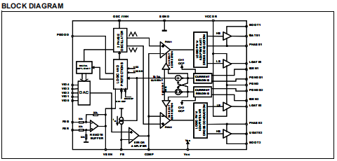
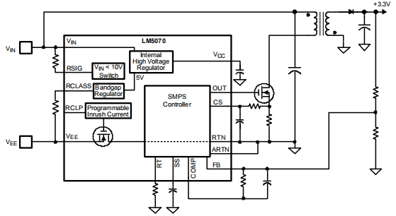
LM5070 集成以太网电源PD接口和PWM控制器
功能描述LM5070电源接口端口和脉冲宽度完全兼容802.3af电源接口端口调制(PWM)控制器提供完整的80V,1Ω,400mA内部MOSFET集...
2024-02-01
375
OPA695超宽带电流反馈运算放大器Ⅱ
输入回波损耗(S11)输入回波损耗是衡量输入阻抗(过频)与源阻抗匹配的程度。这是相对独立的增益设置,无论是非转换配置和反转配置。典型特性显示了图48和图49至1...
2024-02-01
319
OPA365、OPA2365是50MHz,低失真,高共模抑制比,RRI/O,单电源运算放大器
特征●增益带宽:50MHz●零交叉失真拓扑:−优良THD+N:0.0004%−CMRR:100dB(最小)−轨间输入和输出&...
2024-02-01
402
OPA244、OPA2244、OPA4244是微功率,单电源运算放大器微放大器™ 系列
特征●微型包装OPA244(单):SOT-23-5OPA2244(双):MSOP-8OPA4244(四声道):TSSOP-14●微功率:IQ=50μA/通道●单...
2024-02-01
272
L6919E 5位可编程双相控制器 动态视频管理(一)
2相运行同步整流控制超快速负载响应集成大电流门驱动器:高达2A栅极电流TTL兼容5位可编程输出电压从0.800V到1.550V25mV步进动态视频管理0.6%输...
2024-02-01
265
L6590 全集成电源
大范围电源操作“片上”700VV(BR)DSS功率MOS65kHz内部振荡器2.5V2%内部基准待机模式,在轻载过电流和闭锁过电压保护非耗散内置启动电路滞后热关...
2024-02-01
314
LM2770高效开关电容降压DC/DC调节器
功能应用程序高效多增益架构:峰值DSP电源功率效率>85%基带电源输出电压对:1.2V/1.5V和移动电话和寻呼机1.2V/1.575V便携式电子设备动态...
2024-02-01
280
什么是换流器,换流器的构成、特点、原理、用途举例、工作模式、安装及发展历程
换流器是一种利用半导体器件进行电能转换的设备,广泛应用于电力系统、交直流输电、可再生能源发电、电机控制等领域。其核心功能是实现交流(AC)到直流(DC)、直流到...
2024-02-01
1691
LMx93、LM2903双差分比较器
特征、描述这些装置由两个独立的电压组成比较器设计为在宽范围电源电压下工作单个电源在宽电压范围内工作。,只要电流消耗是且VCC至少比独立于电源电压的低电源电流消耗...
2024-02-01
474
OPA695超宽带电流反馈运算放大器Ⅰ
特点•增益=+2带宽(1400MHz)•增益=+8带宽(450MHz)•输出电压摆幅:4.2V•超高转换率:43...
2024-02-01
773
首页
上一页
80
81
82
83
84
85
86
87
88
89
90
下一页
末页
友情链接:
金相显微镜
龙虾速冻机
FFU过滤单元
液位传感器
芯片代理商
注册公司代理
房产抵押贷款
企业贷款
深圳房屋抵押贷款
债务重组
电子元器件采购
老化房
卡尔费休水分仪
无锡液压元件
溅射电源
DM70露点仪
Copyright © 2002-2023 深圳市安芯科创科技有限公司 版权所有 备案号:
粤ICP备2023092210号-1
网站地图
15382911663
微信号:15382911663
微信二维码