网站首页
home
产品中心
Product
MCU
智能模组
4G5G模组
NB-IOT模组
蓝牙WIFI模组
高级运算模组
晶圆
运放/锂电保护
电源芯片
DC/DC
AC/DC
同步整流
ADC-DAC模拟器件
MOS
二三极管
其他元器件
品牌总馆
BRAND
代理品牌
分销品牌
应用领域
application
新闻中心
News
公司资讯
行业动态
常见问题
选型替换
元器件百科
关于我们
About
企业介绍
企业风采
公司资质
联系我们
您现在所在位置:
主页
>
新闻中心
>
元器件百科
公司资讯
行业动态
常见问题
选型替换
元器件百科
OP97是低功耗、高精度运算放大器
特征低电源电流:最大600μAOP07型性能偏移电压:最大20μV偏移电压漂移:最大0.6μV/C极低偏压电流25C:最大100pA−55C至+12...
2024-02-18
392
L6910G 可调降压控制器带同步整流(一)
1、特点工作电源电压为5V至12V母线高达1.3A栅电流能力输出电压可调N-反向E/A输入可用0.9V1.5%参考电压电压模式PWM控制非常快的负载瞬态响应0%...
2024-02-18
277
OPA2681 带禁用功能的双宽带,电流反馈运算放大器
特征●宽带+5V工作:225MHz(G=+2)●单位增益稳定:280MHz(G=1)●高输出电流:150mA●输出电压摆幅:4.0V●高转换率:2100V/μs...
2024-02-18
321
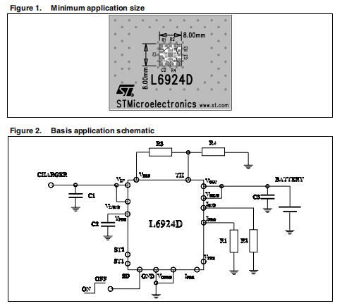
L6924D 蓄电池充电器系统 锂离子/锂聚合物电源开关(一)
特征全集成解决方案MOSFET,反向阻断二极管,感应电阻、热保护焦炭和石墨阳极单电池的理想选择锂-离子包线性和准脉冲操作闭环热控制USB总线兼容可编程充电电流高...
2024-02-18
282
OPA165x SoundPlus™ 低噪声和失真,通用,FET输入音频运算放大器—OPA1652, OPA1654
特点•低噪音:4.5千赫10kHz时为3.8nV/Hz•低失真:1kHz时为0.00005%•低静态电流:每个通道2毫安...
2024-02-18
602
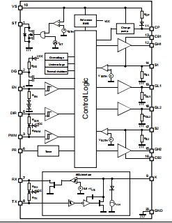
L9904 电机桥控制器
工作电源电压8V至28V,最大40V过电压工作电源电压6V实现的升压变换器待机状态下的静态电流小于50μAISO9141兼容接口驱动电源的充电泵MOS作为反向电...
2024-02-18
328
OPA1611、OPA1612高性能,双极输入音频运算放大器
特征•卓越的音质•超低噪声:1kHz时为1.1nV/Hz•超低D偏差:0.000015%1kHz时•高转换率:2...
2024-02-18
2649
LTC1041 砰砰控制器
特征微功率1.5μW(1个样品/秒)2.8V至16V宽电源范围高精度最大保证设定值误差0.5mV保证死区最大值的0.1%宽输入电压范围V+对地带5V电源的TTL...
2024-02-18
276
L6924D 蓄电池充电器系统 锂离子/锂聚合物电源开关(二)
预充电电压如果VPRE引脚是浮动的,则设置VPRETH的默认值,等于2.8V(VPRETHDefault)。否则,该设备可以通过连接电阻器对该值进行编程在VPR...
2024-02-18
312
OPAx132高速FET输入运算放大器—OPA132, OPA2132, OPA4132
特点•FET输入:IB=50pA最大值•宽带:8MHz•高转换率:20V/μs•低噪声:8nV/Hz(1kHz)...
2024-02-18
361
首页
上一页
76
77
78
79
80
81
82
83
84
85
86
下一页
末页
友情链接:
金相显微镜
龙虾速冻机
FFU过滤单元
液位传感器
芯片代理商
注册公司代理
房产抵押贷款
企业贷款
深圳房屋抵押贷款
债务重组
电子元器件采购
老化房
卡尔费休水分仪
无锡液压元件
溅射电源
DM70露点仪
Copyright © 2002-2023 深圳市安芯科创科技有限公司 版权所有 备案号:
粤ICP备2023092210号-1
网站地图
15382911663
微信号:15382911663
微信二维码