网站首页
home
产品中心
Product
MCU
智能模组
4G5G模组
NB-IOT模组
蓝牙WIFI模组
高级运算模组
晶圆
运放/锂电保护
电源芯片
DC/DC
AC/DC
同步整流
ADC-DAC模拟器件
MOS
二三极管
其他元器件
品牌总馆
BRAND
代理品牌
分销品牌
应用领域
application
新闻中心
News
公司资讯
行业动态
常见问题
选型替换
元器件百科
关于我们
About
企业介绍
企业风采
公司资质
联系我们
您现在所在位置:
主页
>
新闻中心
>
元器件百科
公司资讯
行业动态
常见问题
选型替换
元器件百科
OP27是低噪声,精密运算放大器
特征低噪声:80nVp-p(0.1Hz至10Hz),3nV/Hz低漂移:0.2μV/C高速:2.8V/μs转换率,8MHz增益带宽低VOS:10μV优异的CMR...
2024-02-20
346
OPA358是3V单电源,80MHz SC70高速运算放大器
特征•高带宽:80MHz•高转换率:55V/μs出色的视频性能−0.5dB增益平坦度:25MHz−差分增益:0....
2024-02-19
333
L6997S 降压控制器用于低压操作(二)
逐步设计应用条件:VIN=3.3V,10%VOUT=1.25VIOUT=5AFSW=270kHz输入电容器。脉冲电流(平均值为零)流过buck变换器的输入电容器...
2024-02-19
284
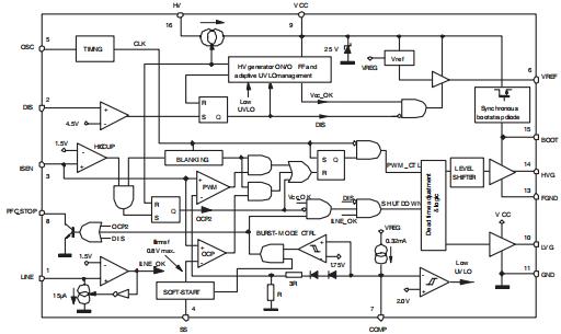
L6591 ZVS半桥PWM控制器(一)
特征软开关互补PWM控制可编程死区半桥工作频率高达500kHz车载高压启动先进的轻载管理自适应UVLO逐脉冲OCPOLP(锁定或自动重启)变压器饱和检测与PFC...
2024-02-19
301
LM2940-N/LM2940C 1A低压差调节器
说明LM2940-N/LM2940C压降通常为0.5V@IO=1A具有提供1A输出电流的能力输出电流超过1A,压降通常为0.5V,最大为在整个温度范围内,组装前...
2024-02-19
288
OPA2822是双,宽带,低噪声运算放大器
特征●低输入噪声电压:2.0nV/Hz●高单位增益带宽:500MHz●高增益带宽产品:240MHz●高输出电流:90mA●单个+5V至+12V操作●低供电电流:...
2024-02-19
319
LTC1292/LTC1297 单芯片12位 数据采集系统(一)
特征单电源5V运行每次转换后关闭电源(LTC1297)内置采样和保持60kHz最大吞吐量(LTC1292)大多数MPU串行端口的直接3线接口所有MPU并行端口模...
2024-02-19
503
什么是磁敏二极管,磁敏二极管的结构、优缺点、原理、应用、安装、故障和解决方法
磁敏二极管是一种基于磁敏效应的半导体器件,也被称为磁敏电阻或磁阻。当ADUM1300BRWZ磁敏二极管受到磁场的作用时,导体内电流的通量线会受到扭曲,从而改变了...
2024-02-19
297
LTC1292/LTC1297 单芯片12位 数据采集系统(二)
使用PC板。接地针脚(针脚4)应系紧直接接地平面,最小引线长度(a低调的插座是可以的)。图7显示了双面板的理想LTC1292/LTC1297接地层设计。当然,这...
2024-02-19
286
OPA211-HT是1.1 nV/√Hz噪声,低功率,精密运算放大器
特征•低压噪声:1kHz时为1.1nV/Hz•输入电压噪声:80nVPP(0.1赫兹至10赫兹)•THD+N:–136dB(...
2024-02-19
289
首页
上一页
73
74
75
76
77
78
79
80
81
82
83
下一页
末页
友情链接:
金相显微镜
龙虾速冻机
FFU过滤单元
液位传感器
芯片代理商
注册公司代理
房产抵押贷款
企业贷款
深圳房屋抵押贷款
债务重组
电子元器件采购
老化房
卡尔费休水分仪
无锡液压元件
溅射电源
DM70露点仪
Copyright © 2002-2023 深圳市安芯科创科技有限公司 版权所有 备案号:
粤ICP备2023092210号-1
网站地图
15382911663
微信号:15382911663
微信二维码