网站首页
home
产品中心
Product
MCU
智能模组
4G5G模组
NB-IOT模组
蓝牙WIFI模组
高级运算模组
晶圆
运放/锂电保护
电源芯片
DC/DC
AC/DC
同步整流
ADC-DAC模拟器件
MOS
二三极管
其他元器件
品牌总馆
BRAND
代理品牌
分销品牌
应用领域
application
新闻中心
News
公司资讯
行业动态
常见问题
选型替换
元器件百科
关于我们
About
企业介绍
企业风采
公司资质
联系我们
您现在所在位置:
主页
>
新闻中心
>
元器件百科
公司资讯
行业动态
常见问题
选型替换
元器件百科
什么是闪光器,闪光器的特点、原理、常见故障及预防措施
闪光器是一种广泛应用于摄影领域的装置,用于在拍摄时提供照明,让被摄对象在暗光环境下能够清晰呈现。DS2433S闪光器通常由以下几个部分组成:1.闪光灯管:负责产...
2024-02-22
353
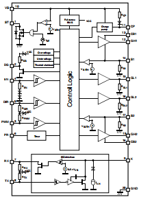
L9903 电机桥控制器
1.特点工作电源电压8V至20V,过电压最大40V工作电源电压6V实现的升压变换器待机状态下的静态电流小于50μAISO9141兼容接口驱动电源的充电泵MOS作...
2024-02-22
287
OPA2830是双,低功耗,单电源,宽带运算放大器
特点•高带宽:230MHz(G=+1),100兆赫(G=+2)•低电源电流:7.8mA(VS=+5V)•灵活的供应范围:1....
2024-02-22
270
ONET2511TA 带RSSI的2.5 GBPS跨阻放大器
特征•2.5GHz带宽•4.0kΩ差动跨阻•10pA/Hz典型输入参考噪声•2mA最大输入电流...
2024-02-22
317
什么是音频混合器,音频混合器的组成、分类、常见故障及预防措施
音频混合器(AudioMixer)是一种用于混合和处理音频信号的设备或软件。它可以接受多个音频源,如麦克风、乐器、音频播放器等,并将它们的声音信号混合在一起,以...
2024-02-22
761
LTC485 低功耗RS485 收发器接口
特征低功耗:ICC=300μA典型值设计用于RS485接口应用单5V电源–7V至12V总线共模范围允许总线上设备之间的接地差为7V热关机保护上电/断电无故障驱动...
2024-02-22
469
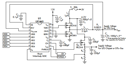
LX1664/64A,LX1665/65A 单片开关调节器控制IC
LX1664/64A和LX1665/65A是单片开关调节器控制IC的设计提供了一个低成本,高性能可调电源用于高级微处理器和其他需要快速瞬态的应用反应灵敏,准确度...
2024-02-22
395
LTC1735 1735立方英尺 高效率 ,同步降压 ,开关调节器(二)
EXTVCC连接LTC1735包含一个内部P沟道MOSFET在EXTVCC和INTVCC引脚之间连接的开关。当EXTVCC引脚高于4.7V时,内部5.2V调节器...
2024-02-22
313
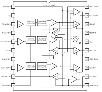
LM1279A 带OSD的110mhz RGB视频放大系统
一般说明LM1279A是一款功能齐全、成本低廉的视频放大器带OSD(屏幕显示)。8V低功率运行提高了可靠性。采用20针DIP封装,可容纳非常紧凑的视频频道设计需...
2024-02-22
315
LIS344ALH MEMS惯性传感器 高性能三轴±2/±6g超紧凑型线性加速度计
特征2.4V至3.6V单电源操作2g/6g用户可选择满标度低功耗输出电压、偏移和灵敏度与电源电压成比例工厂微调装置灵敏度和偏移嵌入式自检符合RoHS/ECOPA...
2024-02-22
409
首页
上一页
68
69
70
71
72
73
74
75
76
77
78
下一页
末页
友情链接:
金相显微镜
龙虾速冻机
FFU过滤单元
液位传感器
芯片代理商
注册公司代理
房产抵押贷款
企业贷款
深圳房屋抵押贷款
债务重组
电子元器件采购
老化房
卡尔费休水分仪
无锡液压元件
溅射电源
DM70露点仪
Copyright © 2002-2023 深圳市安芯科创科技有限公司 版权所有 备案号:
粤ICP备2023092210号-1
网站地图
15382911663
微信号:15382911663
微信二维码