网站首页
home
产品中心
Product
MCU
智能模组
4G5G模组
NB-IOT模组
蓝牙WIFI模组
高级运算模组
晶圆
运放/锂电保护
电源芯片
DC/DC
AC/DC
同步整流
ADC-DAC模拟器件
MOS
二三极管
其他元器件
品牌总馆
BRAND
代理品牌
分销品牌
应用领域
application
新闻中心
News
公司资讯
行业动态
常见问题
选型替换
元器件百科
关于我们
About
企业介绍
企业风采
公司资质
联系我们
您现在所在位置:
主页
>
新闻中心
>
元器件百科
公司资讯
行业动态
常见问题
选型替换
元器件百科
OP196/OP296/OP496是微功率RRIO运算放大器
特征轨间输入输出摆动低功耗:60安培/放大器增益带宽乘积:450kHz单电源操作:3V至12V低偏移电压:最大300V高开环增益:500V/mV单位增益稳定无相...
2024-02-23
297
OPAx350高速,单电源,轨对轨运算放大器微放大器系列—OPA350, OPA2350, OPA4350
特征•轨对轨输入•轨间输出(10mV以内)•宽带:38MHz•高转换率:22V/μs•低噪声:5nV...
2024-02-22
281
AD8065/AD8066是高性能,145 MHz,FastFET™ 放大器
特征场效应晶体管输入放大器1pA输入偏置电流低成本高速:145MHz,−3dB带宽(G=+1)180V/μs转换速率(G=+2)低噪音7nV/Hz(...
2024-02-22
328
OPAx354 250 MHz,轨对轨I/O,CMOS运算放大器—OPA354, OPA2354, OPA4354
特点•单位增益带宽:250MHz•宽带宽:100MHzGBW•高转换率:150V/μs•低噪声:6.5nVHz&...
2024-02-22
341
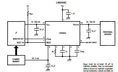
LM2984C 微处理器电源系统
一般说明LM2984C正电压调节器具有三个独立的跟踪输出,能够提供逻辑电路、外围传感器和备用电源典型微处理器系统中的存储器。LM2984C包括监控自身高电流的电...
2024-02-22
265
OP193/OP293是精密微功率运算放大器
特征工作电压为+1.7V至18V低电源电流:15μA/放大器低偏移电压:最大100μV输出汇源:8mA无相位反转单电源或双电源操作高开环增益:600V/mV获得...
2024-02-22
299
LM2766 开关电容电压变换器
特征LM2766型CMOS电荷泵电压转换器输入电源电压加倍作为输入电压的倍压器SOT-236针封装,1.8V至5.5V,两个低成本电容器20Ω典型输出阻抗和二极...
2024-02-22
273
AD8646/AD8647/AD8648是带关机选项的24 MHz轨对轨放大器
特征偏移电压:最大2.5mV单电源操作:2.7V至5.5V低噪声:8nV/Hz宽带:24MHz转换速率:11V/μs短路输出电流:120mA适合汽车应用无相位反...
2024-02-22
302
什么是隔直电容器,隔直电容器的结构、原理、特点、应用、检测、安装及故障和解决方法
隔直电容器是一种常见的电气设备,其主要作用是对直流电信号进行隔离和阻断,同时允许交流电信号通过。这种设备在电力系统、电子设备、通信设备等多个领域有着广泛的应用。...
2024-02-22
389
L6726A 单相PWM控制器
特征从5V到12V的灵活电源电源转换输入低至1.5V1%输出电压精度大电流集成驱动器输出电压可调0.8V内部基准无传感器和可编程OCP低侧RdsON振荡器内部固...
2024-02-22
334
首页
上一页
67
68
69
70
71
72
73
74
75
76
77
下一页
末页
友情链接:
金相显微镜
龙虾速冻机
FFU过滤单元
液位传感器
芯片代理商
注册公司代理
房产抵押贷款
企业贷款
深圳房屋抵押贷款
债务重组
电子元器件采购
老化房
卡尔费休水分仪
无锡液压元件
溅射电源
DM70露点仪
Copyright © 2002-2023 深圳市安芯科创科技有限公司 版权所有 备案号:
粤ICP备2023092210号-1
网站地图
15382911663
微信号:15382911663
微信二维码