网站首页
home
产品中心
Product
MCU
智能模组
4G5G模组
NB-IOT模组
蓝牙WIFI模组
高级运算模组
晶圆
运放/锂电保护
电源芯片
DC/DC
AC/DC
同步整流
ADC-DAC模拟器件
MOS
二三极管
其他元器件
品牌总馆
BRAND
代理品牌
分销品牌
应用领域
application
新闻中心
News
公司资讯
行业动态
常见问题
选型替换
元器件百科
关于我们
About
企业介绍
企业风采
公司资质
联系我们
您现在所在位置:
主页
>
新闻中心
>
元器件百科
公司资讯
行业动态
常见问题
选型替换
元器件百科
LTC3830/LTC3830-1 sn3830 3830fs 大功率降压 同步DC/DC控制器 用于低压操作(二)
功率金氧半电晶体most需要两个N沟道功率MOSFETLTC3830电路。这些应根据主要考虑阈值电压和电阻。在高效设计中,热耗散通常是次要因素。所需的MOSFE...
2024-02-27
283
L6911E 5位可编程降压控制器 带同步整流
工作电源IC电压为5V12V至12V母线高达1.3A栅电流能力TTL兼容5位可编程输出符合VRM8.5:1.050V至1.825V,二进制0.025V台阶电压模...
2024-02-26
280
L5970AD 1.5A开关降压开关稳压器
1一般特征1.5A内部开关工作输入电压从4.4V到36V3.3V/(2%)参考电压输出电压可调1.235V至35V低压差运行:100%负载循环500KHz内部固...
2024-02-26
285
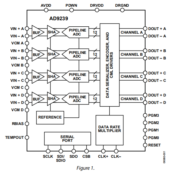
AD9239是四路,12位,170 MSPS/210 MSPS/250 MSPS串行输出1.8 V ADC
特征4台ADC装在一个包装中编码串行数字输出,每个通道有ECC片上温度传感器−95dB信道间串扰信噪比=65dBFS,AIN=85MHz,250MS...
2024-02-26
279
什么是生物传感器 ,生物传感器 的特点、原理、操作规程及发展趋势
生物传感器是一种能够将生物学识别元素(如酶、抗体、细胞等)与传感器技术结合,用以检测生物体内的各种生理或生化参数的设备。DS90LV001TM生物传感器通常由生...
2024-02-26
357
DAC7811是12位,串行输入,乘法数模转换器
特征•2.7V至5.5V电源操作•50MHz串行接口•10MHz倍频带宽•15V参考输入•低故障能量...
2024-02-26
368
OPAx171-Q1是36-V,单电源,通用运算放大器—OPA171-Q1, OPA2171-Q1, OPA4171-Q1
特征•适合汽车应用•AEC-Q100测试指南,包括以下内容:–设备温度1级:–40C至+125C环境工作温度–设备HBMESD分类级别:...
2024-02-26
296
什么是自复熔断器,自复熔断器的结构、特点、原理、应用、检测、操作规程及发展历程
自复熔断器,也称为自恢复保险丝或PTC熔断器(PositiveTemperatureCoefficient),是一种重要的过电流保护AD623ARMZ-REEL...
2024-02-26
561
L6911C 5位可编程降压控制器 带同步整流
5V起的工作电源IC电压至12V母线高达1.3A栅电流能力TTL兼容5位可编程输出符合VRM8.4:1.3V至2.05V,0.05V二进制步进2.1V至3.5V...
2024-02-26
255
L9380 三重高边MOSFET驱动器
过电压充电泵关闭对于VVS>25V蓄电池反向保护(参考应用电路图)通道1和2的可编程过载保护功能开路接地保护功能通道1和通道2恒定栅极充放电当前说明L93...
2024-02-26
284
首页
上一页
63
64
65
66
67
68
69
70
71
72
73
下一页
末页
友情链接:
金相显微镜
龙虾速冻机
FFU过滤单元
液位传感器
芯片代理商
注册公司代理
房产抵押贷款
企业贷款
深圳房屋抵押贷款
债务重组
电子元器件采购
老化房
卡尔费休水分仪
无锡液压元件
溅射电源
DM70露点仪
Copyright © 2002-2023 深圳市安芯科创科技有限公司 版权所有 备案号:
粤ICP备2023092210号-1
网站地图
15382911663
微信号:15382911663
微信二维码