网站首页
home
产品中心
Product
MCU
智能模组
4G5G模组
NB-IOT模组
蓝牙WIFI模组
高级运算模组
晶圆
运放/锂电保护
电源芯片
DC/DC
AC/DC
同步整流
ADC-DAC模拟器件
MOS
二三极管
其他元器件
品牌总馆
BRAND
代理品牌
分销品牌
应用领域
application
新闻中心
News
公司资讯
行业动态
常见问题
选型替换
元器件百科
关于我们
About
企业介绍
企业风采
公司资质
联系我们
您现在所在位置:
主页
>
新闻中心
>
元器件百科
公司资讯
行业动态
常见问题
选型替换
元器件百科
LTC1438/LTC1439 双重高效, 低噪声,同步 降压开关调节器(二)
应用程序信息峰值-峰值驱动电平由INTVCC电压设置。启动期间,该电压通常为5V(参见EXTVCC引脚连接)。因此,在大多数LTC1438/LTC1439中必须...
2024-02-29
452
L497 霍尔效应传感器点火控制器
外部直接驱动达林顿电力公司线圈电流充电角(驻留)控制程序油电流峰值限制可编程停留恢复时间当94%额定电流不达到转速输出永久传导保护外部达林顿过电压保护内部电源齐...
2024-02-28
360
DEMO90121DA是RFID门禁演示器
特点和优点•电池供电的独立RFID阅读器•10$BOM成本目标•低功耗(平均400uA)•优化外形,便于集成应用...
2024-02-28
288
DRV3201-Q1是汽车安全用三相电动机驱动集成电路
特点•适合汽车应用•AEC-Q100合格•用于电机控制的三相桥式驱动器•驱动6个独立的N沟道功率MOSFET,高...
2024-02-28
278
什么是频率合成器,频率合成器的组成、分类、常见故障及预防措施
频率合成器是一种用于产生高稳定性和精度的固定频率信号的电子设备。它主要由CDCM61001RHBR参考振荡器、相位锁定环路、数字时钟和控制逻辑等部分组成。组成:...
2024-02-28
309
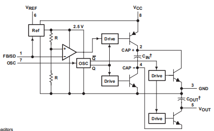
LT1054 双极开关电容器带调节器的电压转换器
输出电流。100毫安低损耗。100毫安时为1.1伏工作范围。3.5伏至15伏参考和误差放大器法规外部关闭外部振荡器同步设备可以并联针对针兼容LTC1044/76...
2024-02-28
393
LP2950、LP2951、NCV2951 100毫安,低功耗 降压稳压器
LP2950和LP2951是微功率调压器专门设计用于保持适当的调节低输入-输出电压差。这些设备的特点是低静态偏置电流为75A,能够提供输出电流超过100毫安。内...
2024-02-28
283
LT1122 快速稳定,JFET输入 运算放大器
特征100%测试沉降时间340ns典型值在和节点处为1mV,10V步进最大540ns用固定反馈电容器测试最小转换速率60V/μs增益带宽产品14MHz功率带宽(...
2024-02-28
369
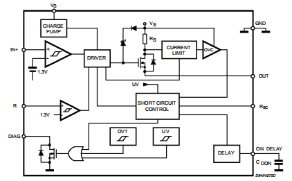
L6377 0.5A高压侧驱动器 智能电源开关
0.5A输出电流8至35V电源电压范围外部可编程电流限制非耗散过电流保护热关机HYSTERESYS欠压闭锁电压过低、温度过高和过高的诊断输出当前外部异步复位输入...
2024-02-28
287
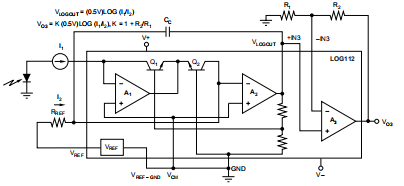
LOG112 LOG2112 精密度 对数和对数比放大器
特征使用方便,功能齐全输出缩放放大器片上2.5V电压基准高精度:50年内0.2%FSO宽输入动态范围:7.5年,100pA至3.5mA低静态电流:1.75mA供...
2024-02-28
341
首页
上一页
60
61
62
63
64
65
66
67
68
69
70
下一页
末页
友情链接:
金相显微镜
龙虾速冻机
FFU过滤单元
液位传感器
芯片代理商
注册公司代理
房产抵押贷款
企业贷款
深圳房屋抵押贷款
债务重组
电子元器件采购
老化房
卡尔费休水分仪
无锡液压元件
溅射电源
DM70露点仪
Copyright © 2002-2023 深圳市安芯科创科技有限公司 版权所有 备案号:
粤ICP备2023092210号-1
网站地图
15382911663
微信号:15382911663
微信二维码