网站首页
home
产品中心
Product
MCU
智能模组
4G5G模组
NB-IOT模组
蓝牙WIFI模组
高级运算模组
晶圆
运放/锂电保护
电源芯片
DC/DC
AC/DC
同步整流
ADC-DAC模拟器件
MOS
二三极管
其他元器件
品牌总馆
BRAND
代理品牌
分销品牌
应用领域
application
新闻中心
News
公司资讯
行业动态
常见问题
选型替换
元器件百科
关于我们
About
企业介绍
企业风采
公司资质
联系我们
您现在所在位置:
主页
>
新闻中心
>
元器件百科
公司资讯
行业动态
常见问题
选型替换
元器件百科
什么是信号继电器,信号继电器的组成、分类、常见故障及预防措施
信号继电器是一种用来控制电路的自动开关装置,通常由电磁线圈和开关触点组成。当电磁线圈通电时,会在继电器内部产生电磁力,使开关触点动作,从而实现对被控电路的开关控...
2024-03-01
422
DLPC350数字控制器是DLP 0.45 WXGA芯片组的一部分,支持DLP4500 DMD或数字微镜设备的运行
特点•支持DLP4500DMD的可靠运行•两种类型的输入接口–YUV、YCrCb或RGB数据格式–每种颜色8、9或10位–像素时钟支持高...
2024-03-01
549
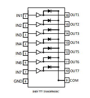
DRV777是7位集成电机和继电器驱动器
特点•支持高达20V的输出上拉电压•–40C至125C工作温度范围•支持多种步进电机、直流电机、继电器和感应线圈•...
2024-03-01
293
DAC2902是单片、12位、双通道、高速数模转换器(DAC)
特征●125MSPS更新率●单电源:+3.3V或+5V●高SFDR:70dB,fOUT=20MHz●低故障:2pVs●低功率:310mW●内部参考●断电模式:2...
2024-03-01
319
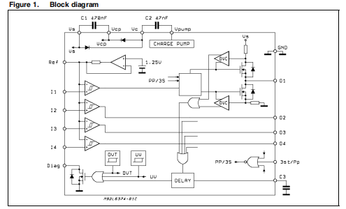
L6374 工业四线驱动
特征四个独立线路驱动器,100mA以上至35V输出输入信号介于-7V和+35V之间预设阈值推拉输出,带三态控制和Vs和地之间的真零电流每个输出的电流限制在完整的...
2024-03-01
335
DRV8801-Q1 DMOS全桥电机驱动器
特征•适合汽车应用•AEC-Q100符合以下结果:–设备温度等级1:TA=–40oC至125oC–设备HBMESD等级H2–设备CDME...
2024-03-01
374
什么是磁性联轴器,磁性联轴器的构造、原理、应用、磁性材料、操作规程及发展历程
磁性联轴器是一种新型的联轴器,它通过磁场的作用来传递动力,而不是通过物理接触。这种联轴器的优点是能够在没有物理接触的情况下传递扭矩,从而避免了因为轴的不对准而产...
2024-03-01
674
LPC660 低功耗CMOS四路运算放大器
功能描述LPC660CMOS四路运算放大器为轨对轨输出摆动单电源操作的理想选择。它具有微功率操作:(1兆瓦)工作电压范围从+5伏到+15伏规定用于100kΩ和5...
2024-03-01
288
DRV612是2-Vrms直接路径™ 可编程固定增益线路驱动器
特征•直接路径™–消除砰砰声和咔嗒声–消除输出直流阻塞电容器–3-V至3.6-V电源电压•低噪音和THD–1增益时信噪比&g...
2024-03-01
336
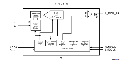
LM84 二线制二极管输入数字温度传感器 接口
一般说明温度传感器是LMA84,Delta-Sigma模数转换器和数字带SMBus的超温探测器™接口。这个LM84可感应自身温度以及带二极管结的目标...
2024-03-01
294
首页
上一页
57
58
59
60
61
62
63
64
65
66
67
下一页
末页
友情链接:
金相显微镜
龙虾速冻机
FFU过滤单元
液位传感器
芯片代理商
注册公司代理
房产抵押贷款
企业贷款
深圳房屋抵押贷款
债务重组
电子元器件采购
老化房
卡尔费休水分仪
无锡液压元件
溅射电源
DM70露点仪
Copyright © 2002-2023 深圳市安芯科创科技有限公司 版权所有 备案号:
粤ICP备2023092210号-1
网站地图
15382911663
微信号:15382911663
微信二维码