网站首页
home
产品中心
Product
MCU
智能模组
4G5G模组
NB-IOT模组
蓝牙WIFI模组
高级运算模组
晶圆
运放/锂电保护
电源芯片
DC/DC
AC/DC
同步整流
ADC-DAC模拟器件
MOS
二三极管
其他元器件
品牌总馆
BRAND
代理品牌
分销品牌
应用领域
application
新闻中心
News
公司资讯
行业动态
常见问题
选型替换
元器件百科
关于我们
About
企业介绍
企业风采
公司资质
联系我们
您现在所在位置:
主页
>
新闻中心
>
元器件百科
公司资讯
行业动态
常见问题
选型替换
元器件百科
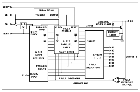
L9822E 八进制串行螺线管驱动器
八个低RDSon数据输出(25C时IO=1A时为0.5Ω,VCC=5V5%)8位串行输入数据(SPI)8位串行诊断输出过载和开路条件输出短路保护CH...
2024-02-29
294
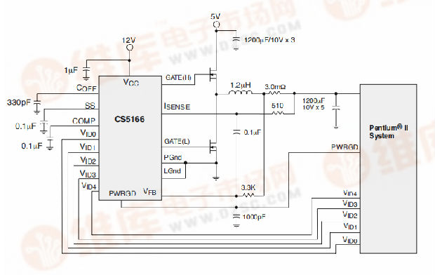
CS5166具有良好功率和电流限制的5位同步CPU控制器
特征■V2TM控制拓扑■双N通道设计■125ns控制器瞬态响应■超过1Mhz运行■公差为1%的5位DAC■具有内部延迟的功率良好输出■可调Hiccup模式过电流...
2024-02-29
378
DRV8823-Q1 4桥串行接口电机驱动器
特征•适合汽车应用•AEC-Q100符合以下结果:–设备温度等级1:–40C至125C环境工作温度范围–设备HBMESD等级H2–设备C...
2024-02-29
289
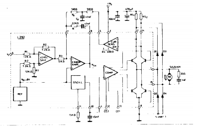
L292 直流电动机的开关式驱动器
驱动能力:2A,36V,30KHz2逻辑芯片启用外部回路增益调整单电源(18至36V)输入信号对地对称热保护说明L292是一个集成在15引线Multiwatt&...
2024-02-29
377
LPV321单/LPV358双/LPV324四芯 通用、低压、低功耗、轨对轨 输出运算放大器
一般说明LPV321/358/324是低功耗(每通道9μALMV321/358/324运算放大器的5.0V)版本。这是LMV321/358/324系列普通运算放...
2024-02-29
303
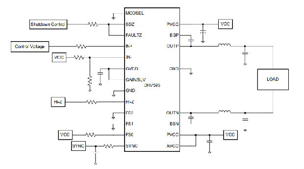
DRV595是15V/±3A高效PWM电源驱动器
特点•3A输出电流•宽电源电压范围:4.5V–26V•高效率产生更少的热量•多个开关频率–主/从同步–开关频率高...
2024-02-29
327
DS14C335是+3.3V电源TIA/EIA-232 3 x 5驱动器/接收器
特点•符合TIA/EIA-232-E和CCITTV.28规范•使用单+3.3V电源运行•低功率要求-ICC最大20mA...
2024-02-29
343
DS90CF3x6是3.3-V LVDS接收器24位或18位平板显示器(FPD)链路,85 MHz—DS90CF366, DS90CF386
特点•支持20MHz至85MHz移位时钟•85MHz灰度下的Rx功耗<142mW(典型值)•Rx断电模式<1.4...
2024-02-29
303
LTC1091/LTC1092 LTC1093/LTC1094 1、2、6和8通道,10位 串行I/O数据采集系统
特征可编程功能–单极/双极转换–差分/单端多路复用器配置取样并保存单电源5V、10V或5V操作直接3线或4线接口到大多数MPU串行端口和所有MPU并行I/O端口...
2024-02-29
328
什么是电容分压器,电容分压器的构造、原理、连接结构方式、应用、操作规程及发展历程
电容分压器也称为电容型分压器,是由多个ATMEGA48-20AU电容器组成的电路,通过合理连接这些电容器,可以实现对输入电压的分压,从而获得所需的输出电压。接下...
2024-02-29
871
首页
上一页
59
60
61
62
63
64
65
66
67
68
69
下一页
末页
友情链接:
金相显微镜
龙虾速冻机
FFU过滤单元
液位传感器
芯片代理商
注册公司代理
房产抵押贷款
企业贷款
深圳房屋抵押贷款
债务重组
电子元器件采购
老化房
卡尔费休水分仪
无锡液压元件
溅射电源
DM70露点仪
Copyright © 2002-2023 深圳市安芯科创科技有限公司 版权所有 备案号:
粤ICP备2023092210号-1
网站地图
15382911663
微信号:15382911663
微信二维码