网站首页
home
产品中心
Product
MCU
智能模组
4G5G模组
NB-IOT模组
蓝牙WIFI模组
高级运算模组
晶圆
运放/锂电保护
电源芯片
DC/DC
AC/DC
同步整流
ADC-DAC模拟器件
MOS
二三极管
其他元器件
品牌总馆
BRAND
代理品牌
分销品牌
应用领域
application
新闻中心
News
公司资讯
行业动态
常见问题
选型替换
元器件百科
关于我们
About
企业介绍
企业风采
公司资质
联系我们
您现在所在位置:
主页
>
新闻中心
>
元器件百科
公司资讯
行业动态
常见问题
选型替换
元器件百科
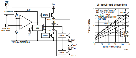
LT1054/LT1054L 开关电容电压 带调节器的转换器
特征提供节省空间的SO-8包装输出电流:100mA(LT1054)125毫安(LT1054L)调节用基准和误差放大器低损耗:100mA时为1.1V运行范围:3....
2024-03-01
534
什么是电解电容器,电解电容器的特点、原理、常见故障及预防措施
电解电容器是一种特殊类型的电容器,其内部含有电解质液体,通常用于需要高电容值以及相对较高工作电压的电路中。下面将详细介绍电解电容器的组成、特点、原理、分类、常见...
2024-03-01
304
LNBH21 LNB电源和控制IC 升压变换器与I2C接口
LNB之间的完整接口I2CTM总线内置DC/DC控制器单12V电源操作和高效率(典型。94%(750毫安时)两个可选输出电流极限(450mA/750mA)均符合...
2024-03-01
341
DS90C032是LVDS四路CMOS差分线路接收机
特征•>155.5Mbps(77.7MHz)交换速率•接受小摆幅(350mV)差分信号电平•超低功耗•5V...
2024-03-01
286
DM9161是10/100 Mbps快速以太网物理层TX/FX单片机收发器
特征●完全符合IEEE802.3u10Base-T/100Base-tx-ic/"title="100Base-TX">100Base-TX/FX●支持自动协商...
2024-03-01
544
CPC9909是高效率,离线,高亮度LED驱动器
特征•8V(DC)至550V(DC)输入电压范围•效率>90%•在大于50%的占空比下稳定运行•串联/并联...
2024-02-29
270
DAC712具有16位总线接口的16位数模转换器
特征•高速、16位并行双缓冲接口•电压输出:10V•13、14和15位线性等级•16位单调超温(L级)̶...
2024-02-29
285
DS90LV047A是3-V LVDS四路CMOS差分线路驱动器
特征•>400Mbps(200MHz)交换速率•穿线引线简化PCB布局•300ps典型差分偏差•400ps...
2024-02-29
525
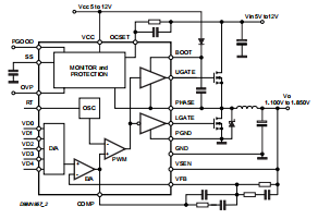
L6911D 5位可编程降压控制器 带同步整流
工作电源IC电压为5V至12V母线高达1.3A栅电流能力TTL兼容5位可编程输出符合VRM9.0:1.100V至1.850V,二进制0.025V电压模式PWM控...
2024-02-29
267
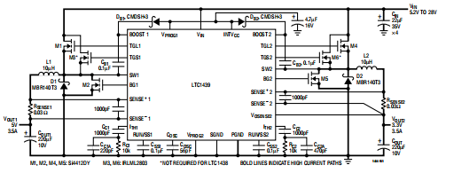
LTC1438/LTC1439 双重高效, 低噪声,同步 降压开关调节器(一)
特征在低输出电流下保持恒定频率双N沟道MOSFET同步驱动可编程固定频率(PLL可锁定)宽VIN范围:3.5V至36V操作超高效极低压降运行:99%占空比低压差...
2024-02-29
333
首页
上一页
58
59
60
61
62
63
64
65
66
67
68
下一页
末页
友情链接:
金相显微镜
龙虾速冻机
FFU过滤单元
液位传感器
芯片代理商
注册公司代理
房产抵押贷款
企业贷款
深圳房屋抵押贷款
债务重组
电子元器件采购
老化房
卡尔费休水分仪
无锡液压元件
溅射电源
DM70露点仪
Copyright © 2002-2023 深圳市安芯科创科技有限公司 版权所有 备案号:
粤ICP备2023092210号-1
网站地图
15382911663
微信号:15382911663
微信二维码