网站首页
home
产品中心
Product
MCU
智能模组
4G5G模组
NB-IOT模组
蓝牙WIFI模组
高级运算模组
晶圆
运放/锂电保护
电源芯片
DC/DC
AC/DC
同步整流
ADC-DAC模拟器件
MOS
二三极管
其他元器件
品牌总馆
BRAND
代理品牌
分销品牌
应用领域
application
新闻中心
News
公司资讯
行业动态
常见问题
选型替换
元器件百科
关于我们
About
企业介绍
企业风采
公司资质
联系我们
您现在所在位置:
主页
>
新闻中心
>
元器件百科
公司资讯
行业动态
常见问题
选型替换
元器件百科
LM4890 1瓦音频功率放大器
一般说明LM4890是一个主要设计的音频功率放大器适用于移动电话和其他通讯设备的高要求应用。它有能力向8ΩBTL提供1瓦连续平均功率5伏直流电失真小...
2024-03-04
329
什么是绝缘栅双极晶体管,绝缘栅双极晶体管的结构、特点、原理、应用、安装及发展历程
绝缘栅双极晶体管(InsulatedGateBipolarTransistor,简称IGBT)是一种功率电子设备,它集合了多种半导体器件的优点,有着广泛的应用。...
2024-03-04
273
什么是无感电容,无感电容的结构、技术参数、原理、用途、检测、安装及发展历程
无感电容(Non-contactCapacitiveSensor)是一种常用于测量物体位置、距离和形状的传感器。它利用电容效应来检测物体与传感器之间的距离而无需...
2024-03-04
556
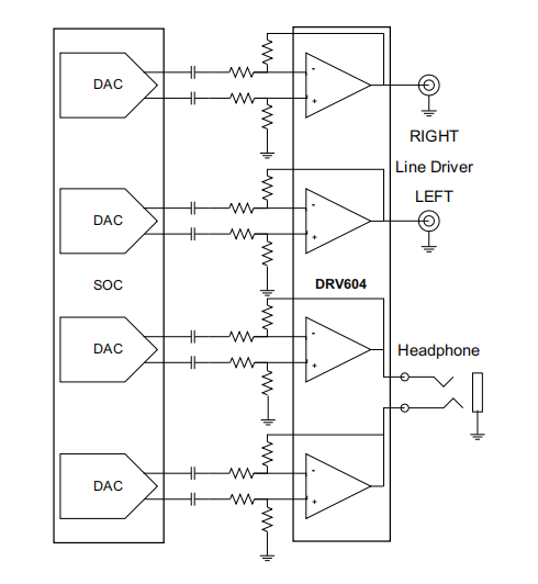
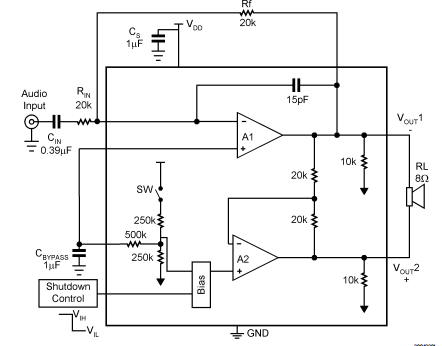
DRV604直接路径™ 2Vrms线路驱动器和可调增益的HP放大器
特点•直接路径™–消除弹出/咔哒声–消除输出直流阻塞电容器•3.0V至3.7V电源电压•低噪音和THD–信噪比&...
2024-03-04
317
什么是栅极驱动器,栅极驱动器的组成、分类、常见故障及预防措施
栅极驱动器是一种用于驱动功率半导体器件(如MOSFET、IGBT等)的电子器件,主要功能是控制这些器件的导通与截止,从而实现电能的转换和调节。下面我将详细介绍栅...
2024-03-04
336
什么是续流二极管,续流二极管的结构、原理、作用、类型、操作规程及发展历程
续流二极管是一种具有双向导电特性的半导体器件,也称为电容二极管或正反并联型晶闸管。它在电路中通常与AT24C04BN-SH-T开关管或其他功率器件并联使用,起到...
2024-03-04
761
DAC5670是14位2.4-GSPS数模转换器
特征•14位分辨率•2.4-GSPS最大更新速率数模转换器•双差分输入端口–偶数/奇数解复用数据–每个端口最多1.2-GSP...
2024-03-04
274
BUF11705是22-V电源,10+1通道伽马校正缓冲器
特征•电源范围广:7V至22V•伽马校正通道:10个•集成VCOM缓冲器•出色的输出电流驱动:−伽马...
2024-03-04
320
DRV134、DRV135是音频平衡线路驱动器
特征●平衡输出●低失真:f=1kHz时为0.0005%●宽输出摆幅:17Vrms到600Ω●高容性负载驱动●高转换率:15V/μs●供电范围广:4....
2024-03-04
802
L6258E PWM控制 大电流DMOS通用电机驱动器
特征能够驱动双极步进电机的两个绕组电机或两台直流电机每个绕组的输出电流高达1.2A电压范围广:12V至40V四象限电流控制,适用于微步进与直流电机控制精确PWM...
2024-03-04
286
首页
上一页
55
56
57
58
59
60
61
62
63
64
65
下一页
末页
友情链接:
金相显微镜
龙虾速冻机
FFU过滤单元
液位传感器
芯片代理商
注册公司代理
房产抵押贷款
企业贷款
深圳房屋抵押贷款
债务重组
电子元器件采购
老化房
卡尔费休水分仪
无锡液压元件
溅射电源
DM70露点仪
Copyright © 2002-2023 深圳市安芯科创科技有限公司 版权所有 备案号:
粤ICP备2023092210号-1
网站地图
15382911663
微信号:15382911663
微信二维码