网站首页
home
产品中心
Product
MCU
智能模组
4G5G模组
NB-IOT模组
蓝牙WIFI模组
高级运算模组
晶圆
运放/锂电保护
电源芯片
DC/DC
AC/DC
同步整流
ADC-DAC模拟器件
MOS
二三极管
其他元器件
品牌总馆
BRAND
代理品牌
分销品牌
应用领域
application
新闻中心
News
公司资讯
行业动态
常见问题
选型替换
元器件百科
关于我们
About
企业介绍
企业风采
公司资质
联系我们
您现在所在位置:
主页
>
新闻中心
>
元器件百科
公司资讯
行业动态
常见问题
选型替换
元器件百科
LMH6503 宽带,低功耗,线性可变增益放大器
一般说明LMH公司™6503是一种宽带直流耦合差分输入电压控制增益级后接高速电流反馈运算放大器,可直接驱动低阻抗负载。增益调节范围大于70dB至10...
2024-03-07
456
DAC1282是地震用低失真数模转换器
特点•单片机测试信号发生器•缓冲电压输出•高性能:–THD:–125分贝(G=1/1至1/8)–信噪比:120dB(413H...
2024-03-07
380
DRV593、DRV594是±3−A高效PWM电源驱动器
特征•与DRV591相比,操作减少了输出滤波器尺寸和成本50%•3-A最大输出电流•低压运行:2.8V至5.5V•...
2024-03-07
371
什么是膜片联轴器,膜片联轴器的结构、特点、原理、应用、受力计算、安装及发展历程
膜片联轴器是一种用于连接两个轴线(通常是驱动轴和被驱动轴)以传递扭矩的机械元件,由多层薄膜片通过夹紧或焊接方式连接两个或多个轮毂组成,这些薄膜片可以是金属材料,...
2024-03-07
723
DAC7624、DAC7625是12位四路电压输出数模转换器
特征●低功率:20mW●单极或双极操作●沉降时间:10μs至0.012%●12位线性度和单调性:–40C至+85C●复位到中刻度(DAC7624)或零刻度(DA...
2024-03-07
419
什么是快速晶闸管,快速晶闸管的结构、优点、原理、应用、开关过程、操作规程及发展历程
快速晶闸管(FastThyristor),是一种功率半导体器件,类似于普通晶闸管,但其具有更快的响应速度和更低的开关损耗,具有较快的开关速度和高可靠性,广泛应用...
2024-03-07
493
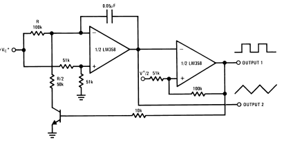
LM158/LM258/LM358/LM2904 低功耗双运算放大器
一般说明LM158系列包括两个独立的高增益,内部频率补偿运算放大器它们是专门为从一个电压范围广的电源。操作来自分体式电源也有可能和低功耗电源电流消耗与电源电压。...
2024-03-07
393
什么是发射激光器,发射激光器的特点、原理、常见故障及预防措施
发射激光器是一种能产生高强度、单色、相干性强的激光束的设备,通常用于科研、医疗、通信、材料加工等领域。下面我将详细介绍发射激光器的组成、特点、原理、分类、常见故...
2024-03-07
515
DRV83x2系列的三相PWM电机驱动器—DRV8312, DRV8332
特征•高效率功率级(高达97%),低RDS(on)MOSFET(TJ=25C时为80mΩ)•工作电源电压高达50V(最大绝对...
2024-03-07
754
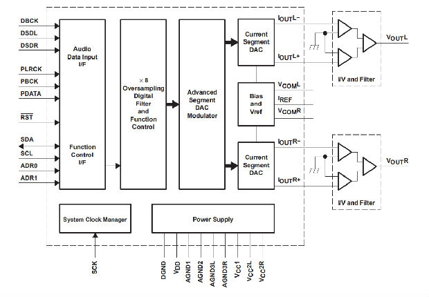
DSD1794是24位,192 KHZ采样,高级段,音频立体声数模转换器
特征•支持DSD和PCM格式•24位分辨率•模拟性能:−动态范围:−132dB(9VRMS,单声道)...
2024-03-07
341
首页
上一页
51
52
53
54
55
56
57
58
59
60
61
下一页
末页
友情链接:
金相显微镜
龙虾速冻机
FFU过滤单元
液位传感器
芯片代理商
注册公司代理
房产抵押贷款
企业贷款
深圳房屋抵押贷款
债务重组
电子元器件采购
老化房
卡尔费休水分仪
无锡液压元件
溅射电源
DM70露点仪
Copyright © 2002-2023 深圳市安芯科创科技有限公司 版权所有 备案号:
粤ICP备2023092210号-1
网站地图
15382911663
微信号:15382911663
微信二维码