网站首页
home
产品中心
Product
MCU
智能模组
4G5G模组
NB-IOT模组
蓝牙WIFI模组
高级运算模组
晶圆
运放/锂电保护
电源芯片
DC/DC
AC/DC
同步整流
ADC-DAC模拟器件
MOS
二三极管
其他元器件
品牌总馆
BRAND
代理品牌
分销品牌
应用领域
application
新闻中心
News
公司资讯
行业动态
常见问题
选型替换
元器件百科
关于我们
About
企业介绍
企业风采
公司资质
联系我们
您现在所在位置:
主页
>
新闻中心
>
元器件百科
公司资讯
行业动态
常见问题
选型替换
元器件百科
CS8140/1是5V,500mA线性调节器,带启动和看门狗
特征■5V4%,500mA输出电压■与μP兼容的控制功能看门狗启用■低压差(1.25V@500mA)■低静态电流(7mA@500mA)■低噪音、低漂移■低电流睡...
2024-03-11
308
什么是斩波稳压器,斩波稳压器的特点、原理、操作规程及发展趋势
斩波稳压器(SnubberCircuit)是一种用于电力电子器件中的保护电路,主要用于抑制开关器件产生的斩波电压和电流,以保护其他器件免受过电压和过电流的损害。...
2024-03-11
430
BQ76925主机控制模拟前端,用于3系列至6系列电池锂离子/锂聚合物电池保护和气体计量应用
特征•用于主机单元测量的模拟接口–单元输入MUX、电平变换器和定标器–1.5--/3.0-V低漂移,校准基准允许精确的模数转换•用于主机...
2024-03-11
431
L6920 1V高效同步升压变换器
0.6至5.5V工作输入电压1V启动输入电压内部同步整流器零关断电流3.3V和5V固定或可调输出电压(2V至5.2V)120mΩ内部有源开关电池低电...
2024-03-11
299
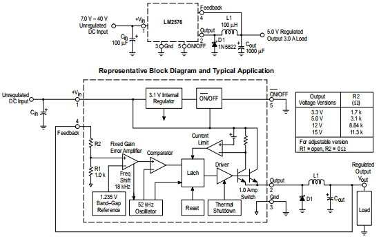
LM2576 简易开关 3.0 电压调节器
说明LM2576系列稳压器是单片集成电路的理想选择适用于降压开关稳压器的简易设计(降压转换器)。该系列的所有电路都能驱动3.0安的负载具有优良的线路和负荷调节功...
2024-03-11
383
LTC1430A 大功率降压 开关调节器控制器
特征大功率5V至1.xV-3.xV开关控制器:可超过10A输出最大占空比>90%,允许3.3V至2.xV使用5V低功率电源进行转换所有N通道外部MOSFE...
2024-03-11
288
LM6181 100毫安,100兆赫电流反馈放大器
一般说明LM6181电流反馈放大器提供了一个无与伦比的组合带宽,转换率和输出电流。该放大器可直接驱动高达100pF的电容负载无振荡,10V信号输入50͐...
2024-03-11
301
什么是高压转换器,高压转换器的特点、原理、操作规程及发展趋势
高压转换器(HighVoltageConverter)是一种用于将低电压转换为高电压的电子器件或装置。它能够将电源提供的低电压电能转换成所需的高电压电能,以满足...
2024-03-11
533
什么是电压放大器,电压放大器的组成、分类、常见故障及预防措施
电压放大器是一种电子设备,用于将输入信号的电压放大到更高的电压级别。它在各种电子设备和电路中广泛应用,例如音频放大器、CY28442ZXC-2射频放大器等。下面...
2024-03-11
373
BQ24105-Q1是同步开关模式,锂离子和锂聚合物电荷管理集成电路(BQ开关™)
特征•适合汽车应用•是高效充电器设计的理想选择单电池、双电池或三电池锂离子和锂-聚合物电池组•也适用于LiFePO4电池(参...
2024-03-11
337
首页
上一页
47
48
49
50
51
52
53
54
55
56
57
下一页
末页
友情链接:
金相显微镜
龙虾速冻机
FFU过滤单元
液位传感器
芯片代理商
注册公司代理
房产抵押贷款
企业贷款
深圳房屋抵押贷款
债务重组
电子元器件采购
老化房
卡尔费休水分仪
无锡液压元件
溅射电源
DM70露点仪
Copyright © 2002-2023 深圳市安芯科创科技有限公司 版权所有 备案号:
粤ICP备2023092210号-1
网站地图
15382911663
微信号:15382911663
微信二维码