网站首页
home
产品中心
Product
MCU
智能模组
4G5G模组
NB-IOT模组
蓝牙WIFI模组
高级运算模组
晶圆
运放/锂电保护
电源芯片
DC/DC
AC/DC
同步整流
ADC-DAC模拟器件
MOS
二三极管
其他元器件
品牌总馆
BRAND
代理品牌
分销品牌
应用领域
application
新闻中心
News
公司资讯
行业动态
常见问题
选型替换
元器件百科
关于我们
About
企业介绍
企业风采
公司资质
联系我们
您现在所在位置:
主页
>
新闻中心
>
元器件百科
公司资讯
行业动态
常见问题
选型替换
元器件百科
LM4873 双2.1W音频放大器和立体声耳机 功能
一般说明LM4873是一个双桥连接的音频功率放大器,当连接到5V电源时,将提供2.1W至4Ω负载(注1)或2.4W至3Ω负载(注2),小...
2024-03-08
409
BUF602是高速闭环缓冲器
特征•宽带:1000MHz•高转换率:8000V/μs•灵活的供应范围:1.4V至6.3V双电源+2.8V至+12.6V单电...
2024-03-08
466
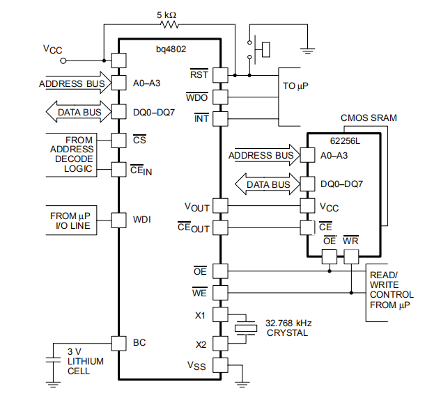
BQ4802Y、BQ4802LY是具有CPU管理器和外部SRAM非易失性存储器备份的并行实时时钟
特征■实时时钟以BCD格式记录数秒数–bq4802Y:5-V操作–bq4802LY:3.3-V操作■外部SRAM的片上备用电池切换电路,带非易失性控制■备用模式...
2024-03-08
280
LM2524D/LM3524D 调节脉宽调制器
一般说明LM3524D系列是该行业的改进版标准LM3524。它改进了规格和附加功能,但与现有的3524兼容家庭。新功能减少了对原始版本中经常需要的额外外部电路的...
2024-03-08
467
DRV602直接路径™,无弹出3Vrms线路驱动器,增益可调
特点•直接路径™–消除弹出/咔哒声–消除输出直流阻塞电容器–提供20Hz–20kHz的平坦频率响应•低噪音和THD–信噪比&...
2024-03-08
291
DRV8816是DMOS双1/2 H桥电机驱动器
特点•H桥电机驱动器单独–驱动直流电机或其他负载–低RDS(on)MOSFET(0.4Ω典型值)•低功耗睡眠模式•支持100...
2024-03-08
306
LMC6572双/LMC6574四芯 低压(2.7V和3V)运算放大器
一般说明低电压运行和低功耗使LMC6574/2是电池供电系统的理想选择。3V放大器性能由2.7V保证确保在整个电池寿命期间都能正常工作。这些瓜兰三通还使模拟电路...
2024-03-08
272
BQ24901用于离线应用的单电池LI-ION和LI-POL电荷管理IC
特征•设计用于单电池锂离子电池的离线充电器设计•向一次侧控制器提供控制反馈•强大的电池插入和移除检测•充电电流和...
2024-03-08
287
DRV8844是四½-H桥驱动器IC
特征•四个1/2H桥直流电机驱动器–可驱动四个电磁阀、两个直流电机、一个步进电机或其他负载–全独立半桥控制–低MOSFET导通电阻•24...
2024-03-08
641
L6206 DMOS双全桥驱动器
特征工作电源电压为8至52V5.6A输出峰值电流(2.8ADC)RDS(开)0.3典型值。Tj值=25摄氏度工作频率高达100KHz可编程高压侧...
2024-03-08
418
首页
上一页
49
50
51
52
53
54
55
56
57
58
59
下一页
末页
友情链接:
金相显微镜
龙虾速冻机
FFU过滤单元
液位传感器
芯片代理商
注册公司代理
房产抵押贷款
企业贷款
深圳房屋抵押贷款
债务重组
电子元器件采购
老化房
卡尔费休水分仪
无锡液压元件
溅射电源
DM70露点仪
Copyright © 2002-2023 深圳市安芯科创科技有限公司 版权所有 备案号:
粤ICP备2023092210号-1
网站地图
15382911663
微信号:15382911663
微信二维码