网站首页
home
产品中心
Product
MCU
智能模组
4G5G模组
NB-IOT模组
蓝牙WIFI模组
高级运算模组
晶圆
运放/锂电保护
电源芯片
DC/DC
AC/DC
同步整流
ADC-DAC模拟器件
MOS
二三极管
其他元器件
品牌总馆
BRAND
代理品牌
分销品牌
应用领域
application
新闻中心
News
公司资讯
行业动态
常见问题
选型替换
元器件百科
关于我们
About
企业介绍
企业风采
公司资质
联系我们
您现在所在位置:
主页
>
新闻中心
>
元器件百科
公司资讯
行业动态
常见问题
选型替换
元器件百科
LM1283 140mhz屏幕RGB视频放大系统 显示器(OSD)
一般说明LM1283是带有OSD输入的全功能视频放大器,全部在一个28针的包装内。本部分用于分辨率高达1280x1024的显示器。LM1283的视频部分具有三个...
2024-03-12
273
DRV880x是DMOS全桥电机驱动器—DRV8800, DRV8801
特点•H桥电机驱动器•低RDS(on)MOSFET(0.4-Ω典型值)•低功耗睡眠模式•支持100%...
2024-03-12
311
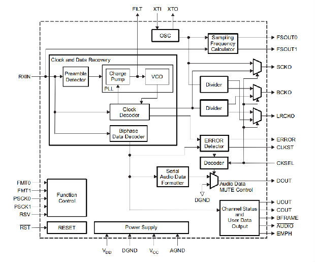
DIR9001-Q1是96 kHz,24位数字音频接口接收器
特征•单芯片数字音频接口接收器(DIR),包括低抖动时钟恢复系统•符合数字音频接口标准:IEC60958(原IEC958)、JEITAC...
2024-03-12
650
DRV8839是低压双½-H桥驱动器IC
特点•双½-H桥电机驱动器–驱动直流电机或步进电机的一个绕组或其他负载–低MOSFET导通电阻:HS+LS280mΩ•1.8-...
2024-03-12
352
BUF08832是可编程伽马电压发生器和高转换率VCOM集成双排存储器
特征•10位分辨率•8通道P-伽马射线•单通道P-VCOM•高转换率VCOM:45V/μs•16倍可...
2024-03-12
273
什么是SAW滤波器,SAW滤波器的特点、原理、操作规程及发展趋势
SAW滤波器是一种表面声波滤波器,利用声表面波(SurfaceAcousticWave,SAW)在固体表面传播的特性来实现信号的滤波和频率选择。SAW滤波器具有...
2024-03-12
551
DAC8534是四通道,低功耗,16位,串行输入数模转换器
特征●电源:+2.7V至+5.5V●微功率运行:5伏时为950微安●16位单调超温●沉降时间:10μs至0.003%FSR●超低交流串扰:–100dB典型值●上...
2024-03-12
288
DS92001是3.3V B/LVDS-BLVDS缓冲器
特征●单电源+3.3V电源●B/LVDS接收器输入接受LVPECL信号●三态输出●信号丢失(LOS)引脚检测非驱动总线●接收器输入阈值<100mV●1.4...
2024-03-12
291
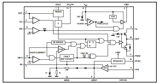
L5991 L5991A 带备用的主控制器
电流模式控制PWM开关频率高达1MHz启动电流低(<120μA)适合大电流输出驱动功率MOSFET(1A)带双脉冲抑制的全锁存PWM逻辑可编程占空比100...
2024-03-12
286
BQ2407x是1.5-A USB友好型锂离子电池充电器和电源路径管理芯片—bq24072, bq24073, bq24074, bq24075, bq24079
特征•完全兼容的USB充电器–可选100毫安和500毫安最大输入电流–100mA最大电流限制确保符合USB-IF标准–基于输入的动态电源管理(VIN...
2024-03-12
471
首页
上一页
45
46
47
48
49
50
51
52
53
54
55
下一页
末页
友情链接:
金相显微镜
龙虾速冻机
FFU过滤单元
液位传感器
芯片代理商
注册公司代理
房产抵押贷款
企业贷款
深圳房屋抵押贷款
债务重组
电子元器件采购
老化房
卡尔费休水分仪
无锡液压元件
溅射电源
DM70露点仪
Copyright © 2002-2023 深圳市安芯科创科技有限公司 版权所有 备案号:
粤ICP备2023092210号-1
网站地图
15382911663
微信号:15382911663
微信二维码