网站首页
home
产品中心
Product
MCU
智能模组
4G5G模组
NB-IOT模组
蓝牙WIFI模组
高级运算模组
晶圆
运放/锂电保护
电源芯片
DC/DC
AC/DC
同步整流
ADC-DAC模拟器件
MOS
二三极管
其他元器件
品牌总馆
BRAND
代理品牌
分销品牌
应用领域
application
新闻中心
News
公司资讯
行业动态
常见问题
选型替换
元器件百科
关于我们
About
企业介绍
企业风采
公司资质
联系我们
您现在所在位置:
主页
>
新闻中心
>
元器件百科
公司资讯
行业动态
常见问题
选型替换
元器件百科
什么是光电探测器,光电探测器的特点、原理、操作规程及发展趋势
光电探测器(Photodetector)是一种能够将光信号转换为电信号的光电转换器件。它广泛应用于光通信、光电子学、光谱分析、光学传感等领域。下面将对光电探测器...
2024-03-12
352
什么是微波传感器,微波传感器的结构、优缺点、原理、分类、安装及发展历程
微波传感器是一种利用微波信号进行物体检测和测距的装置,广泛应用于工业自动化、交通运输、家庭安全等领域。这类传感器通过发射微波并接收反射回来的微波信号来分析目标物...
2024-03-12
1534
EL5392A是三重600MHz电流反馈放大器
特征•600MHz-3db-ic/"title="600MHz-3dB">600MHz-3dB带宽•6mA电源电流(每个放大器)R...
2024-03-12
257
什么是轮速传感器,轮速传感器的结构、特点、原理、应用、安装及发展历程
轮速传感器是现代汽车中不可或缺的一部分,用于检测车轮旋转速度的装置,它可以提供实时、准确的车轮速度数据给车辆控制系统。尤其在防抱死制动系统(ABS)、牵引力控制...
2024-03-12
1121
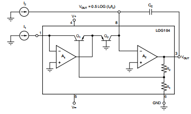
LOG104 精密度 对数比放大器
特征易于使用的完整核心功能高精度:50年内0.01%FSO宽输入动态范围:7.5年,100pA至3.5mA低静态电流:1mA供电范围广:4.5V至18V应用对数...
2024-03-12
283
LMC7215/LMC7225 微功率,轨对轨CMOS比较器 开漏/推拉输出和TinyPak™
一般说明LMC7215/LMC7225是超低功耗比较器最大1μa电源电流。它们被设计为在广泛的电源电压范围内工作,从2伏到8伏。LMC7215/LMC7225具...
2024-03-12
295
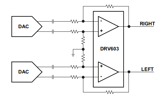
DRV603是直接路径™,增益可调的3-VRMS线路驱动器
特征•直接路径™–消除弹出/咔哒声–消除输出直流阻塞电容器–提供20Hz–20kHz的平坦频率响应•低噪音和THD–信噪比&...
2024-03-12
284
LP4950C-5V和LP4951C 可调微功率调压器
一般说明LP4950C和LP4951C是具有非常低静态电流(75μA典型值)和低压差电压(典型。轻载时为40毫伏,在100毫安)。它们是电池供电的理想选择系统。...
2024-03-12
283
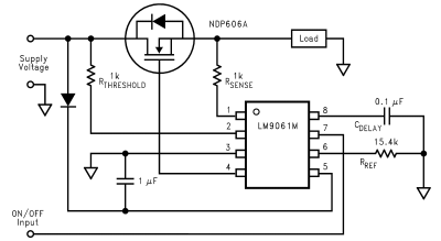
LM9061 具有无损保护的功率MOSFET驱动器
一般说明LM9061是一种电荷泵装置,它提供门驱动到任何尺寸的外部功率MOSFET配置作为高压侧的驾驶员或开关。CMOS逻辑兼容电路开/关输入控制输出栅极驱动电...
2024-03-12
278
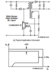
LNK603-606/613-616 LinkSwitch系列 节能、精确的CV/CC切换器 用于适配器和充电器
产品亮点大大简化了CV/CC转换器消除光耦和所有辅助CV/CC控制电路消除所有控制回路补偿电路高级性能功能补偿变压器电感公差补偿输入线电压变化补偿电缆压降(LN...
2024-03-12
864
首页
上一页
44
45
46
47
48
49
50
51
52
53
54
下一页
末页
友情链接:
金相显微镜
龙虾速冻机
FFU过滤单元
液位传感器
芯片代理商
注册公司代理
房产抵押贷款
企业贷款
深圳房屋抵押贷款
债务重组
电子元器件采购
老化房
卡尔费休水分仪
无锡液压元件
溅射电源
DM70露点仪
Copyright © 2002-2023 深圳市安芯科创科技有限公司 版权所有 备案号:
粤ICP备2023092210号-1
网站地图
15382911663
微信号:15382911663
微信二维码