网站首页
home
产品中心
Product
MCU
智能模组
4G5G模组
NB-IOT模组
蓝牙WIFI模组
高级运算模组
晶圆
运放/锂电保护
电源芯片
DC/DC
AC/DC
同步整流
ADC-DAC模拟器件
MOS
二三极管
其他元器件
品牌总馆
BRAND
代理品牌
分销品牌
应用领域
application
新闻中心
News
公司资讯
行业动态
常见问题
选型替换
元器件百科
关于我们
About
企业介绍
企业风采
公司资质
联系我们
您现在所在位置:
主页
>
新闻中心
>
元器件百科
公司资讯
行业动态
常见问题
选型替换
元器件百科
LT1108 微功率 DC/DC转换器 可调和固定5V,12V
特征在2V至30V的电源电压下工作仅消耗110μA电源电流在升压或降压模式下工作只需四个外部部件片上低电池检测器比较器用户可调电流限制内部1A电源开关固定或可调...
2024-03-07
290
DRV8805单极步进电机驱动集成电路
特征•4通道保护低侧驱动器–四个带过电流保护的NMOSFET–集成电感钳位二极管•单极步进电机的索引器/转换器–简单的步进/方向接口–三...
2024-03-05
378
BUF20800-Q1带两个可编程VCOM通道的18通道伽马电压发生器
特征•适合汽车应用•18通道伽马校正•2通道可编程VCOM:50mA输出•10位分辨率•轨对轨输出&...
2024-03-05
295
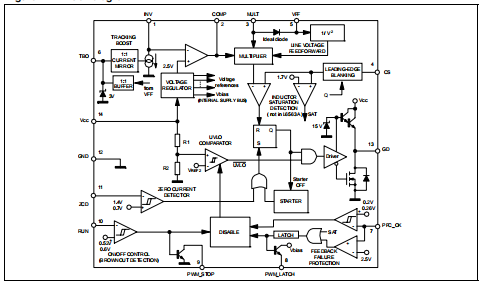
L6563 L6563A 高级过渡模式PFC控制器(二)
出现在CFF上的两倍电源频率(2·fL)纹波是三角形的,具有峰-峰振幅,近似值如下:其中fL是线路频率。由此产生的三次谐波失真量与2·fL分量振幅相关的纹波为:...
2024-03-05
297
DRV8850是低压H桥集成电路,带LDO调压器
特征•H桥电机驱动器–驱动直流电机、步进电机的一个绕组或其他负载–低MOSFET导通电阻:65mΩHS+LS,4.2V,25C•5-A连...
2024-03-05
279
DRV201A摄像机自动对焦音圈电机驱动器
特征•可配置为线性或PWM模式VCM电流生成•VCM的高效PWM电流控制•高级铃声补偿•集成10位D/A转换器,...
2024-03-05
373
什么是探测器,探测器的组成、分类、操作规程及发展趋势
探测器是一种用于探测、测量及监测某种信号、现象或物质的设备。它广泛应用于各个领域,如科学研究、工业生产、医学诊断等。随着科技的发展,探测器也在不断演进。下面将详...
2024-03-05
414
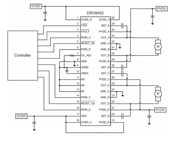
DRV8402是双全桥PWM电机驱动器
特征•高效率功率级(高达96%),具有低RDS(on)MOSFET(TJ=25C时为80mΩ)•工作电源电压高达50V(最大...
2024-03-05
372
L6563 L6563A 高级过渡模式PFC控制器(一)
特征非常精确的可调输出过电压保护跟踪增强功能反馈回路故障保护(闭锁停机)级联变流器PWM接口控制器输入电压前馈(1/V2)电感器饱和检测(仅限L6563)远程开...
2024-03-05
272
BQ27510-G3系统侧阻抗跟踪™ 直接连接蓄电池的燃油表
特征•单系列电池锂离子电池燃料计位于系统板上–集成2.5VDCLDO–外部低值10-mΩ感应电阻器•专利阻抗跟踪™技术–根据...
2024-03-05
267
首页
上一页
52
53
54
55
56
57
58
59
60
61
62
下一页
末页
友情链接:
金相显微镜
龙虾速冻机
FFU过滤单元
液位传感器
芯片代理商
注册公司代理
房产抵押贷款
企业贷款
深圳房屋抵押贷款
债务重组
电子元器件采购
老化房
卡尔费休水分仪
无锡液压元件
溅射电源
DM70露点仪
Copyright © 2002-2023 深圳市安芯科创科技有限公司 版权所有 备案号:
粤ICP备2023092210号-1
网站地图
15382911663
微信号:15382911663
微信二维码