网站首页
home
产品中心
Product
MCU
智能模组
4G5G模组
NB-IOT模组
蓝牙WIFI模组
高级运算模组
晶圆
运放/锂电保护
电源芯片
DC/DC
AC/DC
同步整流
ADC-DAC模拟器件
MOS
二三极管
其他元器件
品牌总馆
BRAND
代理品牌
分销品牌
应用领域
application
新闻中心
News
公司资讯
行业动态
常见问题
选型替换
元器件百科
关于我们
About
企业介绍
企业风采
公司资质
联系我们
您现在所在位置:
主页
>
新闻中心
>
元器件百科
公司资讯
行业动态
常见问题
选型替换
元器件百科
OPA1602、OPA1604是高性能,双极输入音频运算放大器
特征•卓越的音质•超低噪声:1kHz时为2.5nV/Hz•超低失真:1kHz时为0.00003%•高转换率:20...
2024-02-19
807
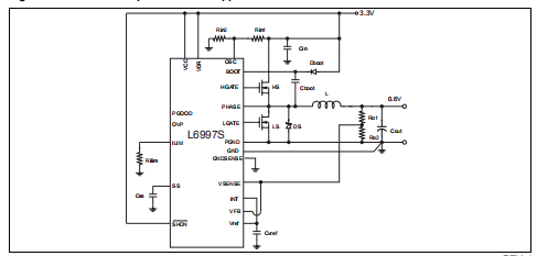
L6997S 降压控制器用于低压操作(一)
1、特点3V至5.5VVCC范围最小输出电压低至0.6伏1V至35V输入电压范围恒定准时拓扑快速负载瞬变0.6V,1%VREF可选下沉模式无损电流限制,可用也处...
2024-02-19
272
L6591 ZVS半桥PWM控制器(二)
闭锁关闭L6591配备有一个比较器,具有外部可用的非反转输入在管脚DIS(#2)处,逆变输入内部参考电压为4.5V当引脚超过内部阈值时,集成电路立即关闭低值消费...
2024-02-19
311
OP90是精密低压微功率运算放大器
特征单/双电源操作:1.6V至36V,0.8V至18V真正的单电源操作;输入和输出电压范围包括接地低电源电流:最大20A高输出驱动:5mA最小值低输入偏移电压:...
2024-02-19
470
OP162/OP262/OP462是15MHz轨对轨运算放大器
特征宽带:15MHz低偏移电压:最大325μV低噪声:9.5nV/Hz@1kHz单电源操作:2.7V至12V轨间输出摆动低TCVOS:1μV/C典型值高转换率:...
2024-02-19
320
OPAx376低噪声,低静态电流,精密运算放大器e-trim系列—OPA376, OPA2376, OPA4376
特征•低噪声:1kHz时为7.5nV/Hz•0.1Hz至10Hz噪声:0.8μVPP•静态电流:760μA(典型)̶...
2024-02-19
324
什么是电阻分流器,电阻分流器的特点、原理、常见故障及预防措施
电阻分流器(ResistorDivider)是一种常用的电路元件,用于将电流分流到不同的分支或电阻上,以达到调整电压或电流的目的。组成:电阻分流器由至少两个电阻...
2024-02-19
278
OPA699是宽带高增益限压放大器
特征●高线性接近极限●超速档快速恢复:1ns●限制电压精度:10mV●–3dB带宽(G=+6):260MHz●增益带宽乘积:1000MHz●G+4V/V稳定●转...
2024-02-19
283
L6375S 0.5A高压侧驱动工业智能电源开关
特征0.5A输出电流8V至35V电源电压范围内部限流热关机开放接地保护内部负电压钳位,快速消磁大共模差分输入范围和阈值滞后滞后欠压闭锁空载检测两个诊断输出输出状...
2024-02-19
311
OPA357、OPA2357是250MHz,轨对轨I/O,CMOS运算放大器,带关机功能
特征单位增益带宽:250MHz宽带:100MHzGBW高转换率:150V/s低噪声:6.5nV/Hz轨间I/O高输出电流:>100mA出色的视频性能:差分...
2024-02-19
311
首页
上一页
74
75
76
77
78
79
80
81
82
83
84
下一页
末页
友情链接:
金相显微镜
龙虾速冻机
FFU过滤单元
液位传感器
芯片代理商
注册公司代理
房产抵押贷款
企业贷款
深圳房屋抵押贷款
债务重组
电子元器件采购
老化房
卡尔费休水分仪
无锡液压元件
溅射电源
DM70露点仪
Copyright © 2002-2023 深圳市安芯科创科技有限公司 版权所有 备案号:
粤ICP备2023092210号-1
网站地图
15382911663
微信号:15382911663
微信二维码