网站首页
home
产品中心
Product
MCU
智能模组
4G5G模组
NB-IOT模组
蓝牙WIFI模组
高级运算模组
晶圆
运放/锂电保护
电源芯片
DC/DC
AC/DC
同步整流
ADC-DAC模拟器件
MOS
二三极管
其他元器件
品牌总馆
BRAND
代理品牌
分销品牌
应用领域
application
新闻中心
News
公司资讯
行业动态
常见问题
选型替换
元器件百科
关于我们
About
企业介绍
企业风采
公司资质
联系我们
您现在所在位置:
主页
>
新闻中心
>
元器件百科
公司资讯
行业动态
常见问题
选型替换
元器件百科
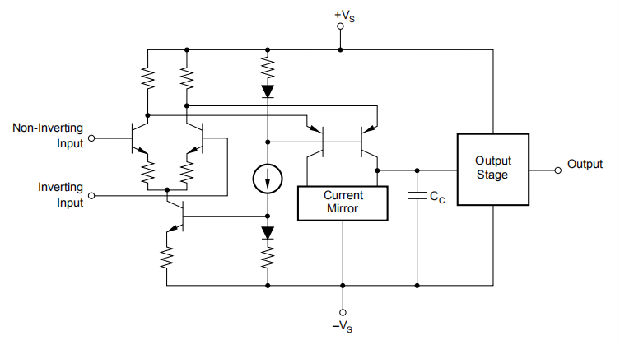
OPA2650是双宽带低功耗电压反馈运算放大器
特征●低功率:50mW/Chan。●单位增益稳定带宽:360MHz●快速沉降时间:20ns至0.01%●低谐波:5MHz时为-77dBc●差分增益/相位误差:0...
2024-02-18
342
OPAx22x高精度、低噪声运算放大器—OPA227, OPA2227, OPA4227,OPA228, OPA2228, OPA4228
特点•低噪声:3nV/Hz•宽带:–OPA227:8兆赫,2.3伏/微秒–OPA228:33兆赫,10伏/微秒•沉降时间:5...
2024-02-02
591
什么是敏感元件,敏感元件的结构、特点、原理、应用、操作规程及发展历程
敏感元件是一种将外部信号转化为电信号的设备或器件。敏感元件是指能够对某一物理量进行感知或测量,并以电信号形式输出的器件。根据测量的物理量不同,敏感元件可以分为压...
2024-02-02
1380
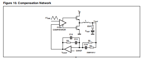
L6910G 可调降压控制器带同步整流(二)
补偿网络由内部误差放大器和阻抗网络ZIN(R3,R4和C20)和ZFB(R5、C18和C19)。补偿网络必须提供闭环传递函数具有快速响应(但始终低于fsw/10...
2024-02-02
269
LM9070 低压差系统电压调节器,带保持活力开/关控制
功能描述LM9070是一个5V,3%准确,250毫安低-2汽车应用可靠性降压稳压器。调节器具有3%输出电压容差激活低延迟复位输出标志,可以对用于重启微处理器系统...
2024-02-02
319
LX1689 第三代CCFL控制器
说明LX1689是最新一代直接驱动CCFL(冷阴极荧光灯)控制器。它使用新电路设计技术(专利待定)并结合了数字和线性采用先进BiCMOS的电路创建一个更完整的控...
2024-02-02
405
L6585DE PFC和镇流器控制组合集成电路(一)
特征PFC部分–带过电流的过渡模式PFC保护–过电压保护–反馈断开–欠压锁定–PFC扼流圈饱和检测–THD优化器半桥段–预热和点火阶段独立可编程–3%振荡器精度...
2024-02-02
337
OPA241、OPA2241、OPA4241、OPA251、OPA2251、OPA4251是单电源,微功率运算放大器
OPA241系列针对+5V电源进行了优化。OPA251系列为15V电源优化。特征●微功率:IQ=25μA●单电源运行●轨对轨输出(50mV以内)●供货范围广—单...
2024-02-02
348
什么是时间继电器,时间继电器的特点、原理、常见故障及预防措施
时间继电器是一种能根据设定的时间参数来进行控制和切换电路的电气装置。它通过在电路中引入一个可调的CD4011BM延时元件,实现了在设定时间范围内打开或关闭电路的...
2024-02-02
325
OPA349、OPA2349是1μA,轨间I/O CMOS运算放大器
特征●低电源电流:1μA●增益带宽:70kHz●统一增益稳定●低输入偏置电流:10pA(最大)●宽电源范围:1.8V至5.5V●输入范围:200mV超出轨道●输...
2024-02-02
394
首页
上一页
77
78
79
80
81
82
83
84
85
86
87
下一页
末页
友情链接:
金相显微镜
龙虾速冻机
FFU过滤单元
液位传感器
芯片代理商
注册公司代理
房产抵押贷款
企业贷款
深圳房屋抵押贷款
债务重组
电子元器件采购
老化房
卡尔费休水分仪
无锡液压元件
溅射电源
DM70露点仪
Copyright © 2002-2023 深圳市安芯科创科技有限公司 版权所有 备案号:
粤ICP备2023092210号-1
网站地图
15382911663
微信号:15382911663
微信二维码