网站首页
home
产品中心
Product
MCU
智能模组
4G5G模组
NB-IOT模组
蓝牙WIFI模组
高级运算模组
晶圆
运放/锂电保护
电源芯片
DC/DC
AC/DC
同步整流
ADC-DAC模拟器件
MOS
二三极管
其他元器件
品牌总馆
BRAND
代理品牌
分销品牌
应用领域
application
新闻中心
News
公司资讯
行业动态
常见问题
选型替换
元器件百科
关于我们
About
企业介绍
企业风采
公司资质
联系我们
您现在所在位置:
主页
>
新闻中心
>
元器件百科
公司资讯
行业动态
常见问题
选型替换
元器件百科
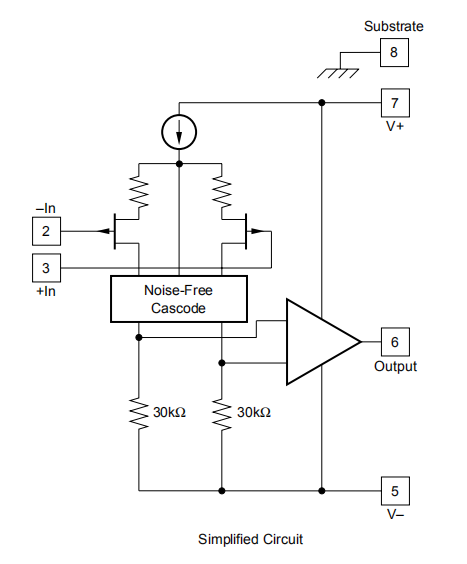
OPA549是高压、大电流运算放大器
特征●高输出电流:8A连续10A峰值●供电范围广:单电源:+8V至+60V双电源:4V至30V●输出电压摆幅大●完全保护:热关机可调限流●输出禁用控制●热关机指...
2024-01-26
1016
什么是升压芯片,升压芯片的特点、原理、常见故障及预防措施
升压芯片是一种电子元器件,也被称为升压转换器或升压调整器。它的主要作用是将输入电压提升到比输入电压高的稳定输出电压。升压芯片广泛应用于各种电子设备和CY2239...
2024-01-26
621
LM2595 SIMPLE SWITCHER®功率转换器150 kHz 1A降压电压调节器(二)
电压尖峰是由输出开关和二极管的快速开关动作以及寄生引起的输出滤波电容器的电感及其相关布线。为了减少这些电压尖峰电容器应设计用于开关调节器应用,并且引线长度必须保...
2024-01-26
269
OP490是低压微功率四路运算放大器
特征●单电源/双电源操作—1.6V至36V—0.8V至18V●真正的单电源操作;输入和输出电压范围包括接地●低电源电流:最大80A●高输出驱动:5mA最小值●低...
2024-01-26
268
LM2595 SIMPLE SWITCHER®功率转换器150 kHz 1A降压电压调节器(一)
功能描述LM2595系列稳压器为单片式3.3V、5V、12V和可调输出版本提供所有有源功能的集成电路可调输出电压范围,用于降压(降压)开关调节器,能够1.2V至...
2024-01-26
277
什么是光纤调制器,光纤调制器的组成、特点、操作规程及发展趋势
光纤调制器是一种用于调制光信号的光学设备,它可以改变光信号的强度、频率、相位等特性,在光通信和光传感等领域具有重要的应用价值。下面将详细介绍光纤调制器的组成、特...
2024-01-26
393
什么是液位传感器,液位传感器的组成、分类、操作规程及发展趋势
液位传感器是一种用于测量液体表面高度或液体体积的装置。它可以实时监测液体的液位信息,并将其转换为相应的电信号输出。液位传感器主要由以下几个组成部分构成:1.测量...
2024-01-26
526
什么是TOF传感器,TOF传感器的特点、分类、常见故障及预防措施
TOF(TimeofFlight)传感器,即飞行时间传感器,是一种利用光的飞行时间来测量距离的传感器。它通过向目标发射光信号(通常是红外光或激光),然后计算光从...
2024-01-26
697
OPA129是超低偏置电流Difet®运算放大器
特征●超低偏置电流:最大100fA●低偏移:最大2mV●低漂移:最大10μV/C●高开环增益:最小94dB●低噪声:10kHz时15nV/Hz●塑料浸渍等包装应...
2024-01-26
303
LP3944 RGB/白/蓝8-LED趣味灯驱动器
功能描述LP3944是一种集成设备,能够内部通电复位独立驱动8个LED。这个装置也是有源低复位包含一个内部精密振荡器,提供内部精密振荡器驱动每个可变调光率(从6...
2024-01-26
294
首页
上一页
89
90
91
92
93
94
95
96
97
98
99
下一页
末页
友情链接:
金相显微镜
龙虾速冻机
FFU过滤单元
液位传感器
芯片代理商
注册公司代理
房产抵押贷款
企业贷款
深圳房屋抵押贷款
债务重组
电子元器件采购
老化房
卡尔费休水分仪
无锡液压元件
溅射电源
DM70露点仪
Copyright © 2002-2023 深圳市安芯科创科技有限公司 版权所有 备案号:
粤ICP备2023092210号-1
网站地图
15382911663
微信号:15382911663
微信二维码