网站首页
home
产品中心
Product
MCU
智能模组
4G5G模组
NB-IOT模组
蓝牙WIFI模组
高级运算模组
晶圆
运放/锂电保护
电源芯片
DC/DC
AC/DC
同步整流
ADC-DAC模拟器件
MOS
二三极管
其他元器件
品牌总馆
BRAND
代理品牌
分销品牌
应用领域
application
新闻中心
News
公司资讯
行业动态
常见问题
选型替换
元器件百科
关于我们
About
企业介绍
企业风采
公司资质
联系我们
您现在所在位置:
主页
>
新闻中心
>
元器件百科
公司资讯
行业动态
常见问题
选型替换
元器件百科
LM95010 带传感通路的数字温度传感器™ 公共汽车
特点电源电流0.5mA(典型值)23传感器路径总线转换时间14至1456毫秒温度范围−20至+125C电源电压+3.0至+3.6V–4个硬件可编程地...
2024-01-29
297
LP3869x ADJ 1-A低压差CMOS线性稳压器,输出可调- 陶瓷输出电容器稳定
1、特点输入电压范围:2.7V至10V输出电压范围:1.25V至9V2.5%调整引脚电压精度(25C)低压差:1A时为450mV(典型值为5VVOUT)精密(微...
2024-01-29
287
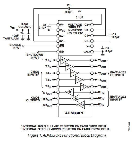
ADM3307E/ADM3310E/ADM3311E/ADM3312E/ADM3315E是15 kV ESD保护,2.7 V至3.6 V串联 绿色空闲端口收发器™
特征●绿色空闲省电模式●单个2.7V至3.6V电源●使用3V逻辑操作●0.1μF至1μF电荷泵电容器●低电磁干扰●低功率关机:20nA●完全符合RS-232●4...
2024-01-29
299
LM95071/LM95071-Q1 SPI/MICROWIRE 13位加号温度传感器
功能温度精度23–0C至70C1C(最大)小型SOT-23包装节省空间–−40C至150C2C(最大)停机模式可在温度读数温度分辨率0.03125C...
2024-01-29
272
OPA445是高压场效应晶体管输入运算放大器
特征•宽电源范围:10V至45V•高转换率:15V/μs•低输入偏置电流:10pA•STANDARD-PINOU...
2024-01-29
1176
OPA627、OPA637是精密高速Difet®运算放大器
特征●极低噪声:10kHz时为4.5nV/Hz●快速稳定时间:—OPA627-550ns至0.01%—OPA637-450ns至0.01%●低VOS:最大100...
2024-01-29
586
OPA681是宽带,电流反馈带禁用功能的运算放大器
特征●宽带+5V工作:225MHz(G=+2)●单位增益稳定:280MHz(G=1)●高输出电流:150mA●输出电压摆幅:4.0V●高转换率:2100V/μs...
2024-01-29
326
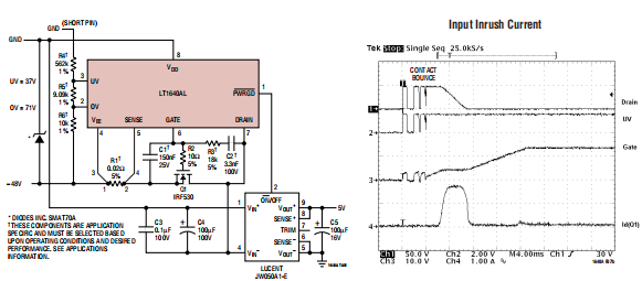
LT1640AL/LT1640AH 负电压热插拔控制器
特征允许安全插入和移除电路板从带电的48V背板工作电压从-10V到-80V可编程浪涌电流允许50mA反向漏极引脚电流可编程电子断路器可编程过压保护可编程欠压闭锁...
2024-01-29
298
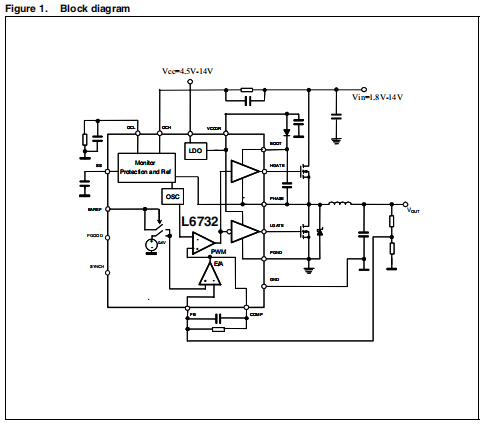
L6732 同步整流可调降压控制器(一)
特征电压范围为14V至14V电源电压范围为4.5V至14V输出电压可调至0.6V0.8%线电压精度和温度(0C~125C)固定频率电压模式控制吨低于100ns0...
2024-01-29
274
LP2957/LP2957A 适用于μP应用的5V低压差调节器
功能描述LP2957是一个5V微功率电压调节器2•5V输出,温度超过1.4%(a等级)带电子关机,错误标志,非常低静态电流(1mA负载下典型的150...
2024-01-29
312
首页
上一页
86
87
88
89
90
91
92
93
94
95
96
下一页
末页
友情链接:
金相显微镜
龙虾速冻机
FFU过滤单元
液位传感器
芯片代理商
注册公司代理
房产抵押贷款
企业贷款
深圳房屋抵押贷款
债务重组
电子元器件采购
老化房
卡尔费休水分仪
无锡液压元件
溅射电源
DM70露点仪
Copyright © 2002-2023 深圳市安芯科创科技有限公司 版权所有 备案号:
粤ICP备2023092210号-1
网站地图
15382911663
微信号:15382911663
微信二维码